快手发布《快手小店商家客户服务管理规则》修订公告通知
2022-05-10 08:53
为提升商户/带货达人服务水平,保护交易双方权益,提供更加优质的平台服务及买家体验,快手平台现对《快手小店商家客户服务管理规则》进行修订。请看以下修订内容:
主要修订内容:
新增:
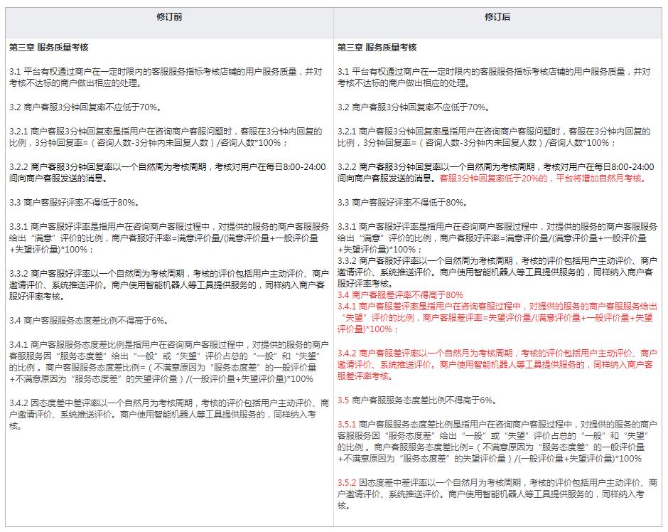
1、对客服3分钟回复率低于20%和客服差评率大于80%的商户、带货达人增加自然月考核周期
2、客服差评率是指用户在咨询客服过程中,对提供的服务的商户客服服务给出“失望”评价的比例,商户客服差评率=失望评价量/(满意评价量+一般评价量+失望评价量)*100%;
本规则于2022年5月9日修订,于2022年5月17日生效。
具体修订内容如下

-
Ao沐沐电商
6678人在用最安全S资源,100%真实手工补单,提升店铺商品人气权重,安全稳定不降权!
-
礼品网-0.7元发全国
29079人在用低至0.7元发全国,真实物流,真实礼品,真实派送,提供底单,假一罚十,超时包赔,客服在线,全年无休!
-
柚子花
39846人在用【安全补单资源】100%真实人工补单,支持多渠道进店,提升店铺商品人气权重,安全稳定不降权!
-
人气魔方
44454人在用100%真实购物花呗大号,7天打造爆款,安全高效不降权!
-
数据宝盒
35573人在用【实力平台推荐】20W真实买家资源,多渠道爆款计划。
-
壁虎看看
24398人在用快手短视频直播电商数据分析工具,多维度为商家提供直播达⼈带货数据及带货能力评估。
-
妙手ERP
4224人在用免费跨境电商ERP软件,支持Shopee、Lazada、TikTok等平台运营
-
熊猫岛礼品代发
30045人在用熊猫岛礼品代发平台,礼品件0.8元发全国,24小时实时物流监控保障所有快件的效率性时效性稳定性,网点充单一单一号真实包裹发货。批量下单,一键发货,每张快递单都真实打印发往全国,千万商家的共同选择。

