快手电商珠宝玉石入仓商户管理规范调整,11月9日生效
2022-11-08 20:08
为提升平台服务水平,为商家和用户提供更加优质的交易体验,平台现对《珠宝玉石入仓商户管理规范》进行修订。
核心调整:
1、新增关于入仓类目单价≤50元的商品实行入仓抽检的管理要求。
本规则于2022年11月2日修订,于2022年11月9日生效。
规则具体变动如下:

修订后规则全文:
珠宝玉石入仓商户管理规范
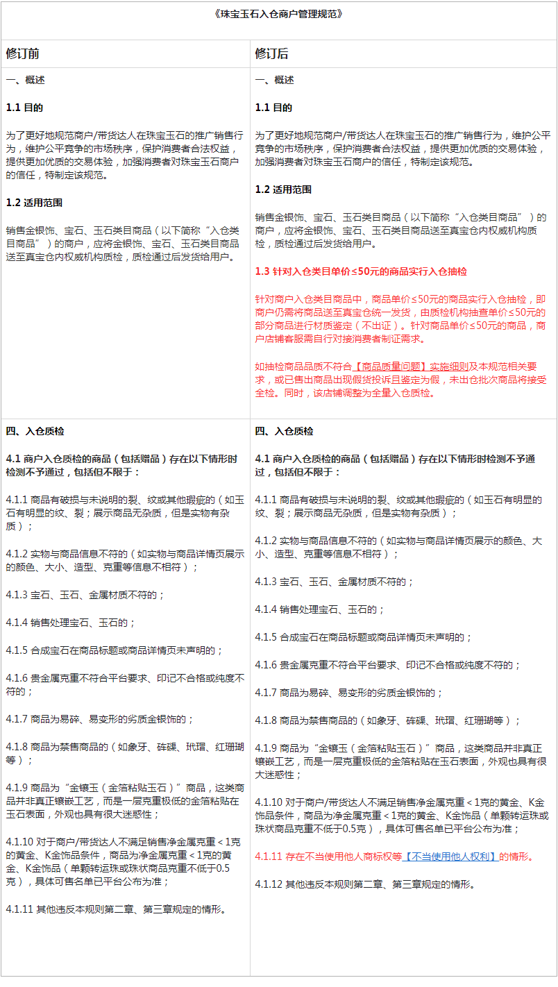
一、概述
1.1 目的
为了更好地规范商户/带货达人在珠宝玉石的推广销售行为,维护公平竞争的市场秩序,保护消费者合法权益,提供更加优质的交易体验,加强消费者对珠宝玉石商户的信任,特制定该规范。
1.2 适用范围
销售金银饰、宝石、玉石类目商品(以下简称“入仓类目商品”)的商户,应将金银饰、宝石、玉石类目商品送至真宝仓内权威机构质检,质检通过后发货给用户。
1.3 针对入仓类目单价≤50元的商品实行入仓抽检
针对商户入仓类目商品中,商品单价≤50元的商品实行入仓抽检,即商户仍需将商品送至真宝仓统一发货,由质检机构抽查单价≤50元的部分商品进行材质鉴定(不出证)。针对商品单价≤50元的商品,商户店铺客服需自行对接消费者制证需求。
如抽检商品品质不符合【商品质量问题】实施细则及本规范相关要求,或已售出商品出现假货投诉且鉴定为假,未出仓批次商品将接受全检。同时,该店铺调整为全量入仓质检。
二、商品发布要求
2.1 珠宝玉石类商品的发布应遵守《珠宝文玩行业管理规范》。商品标题、商品详情页、直播口播中对商品的描述必须保持一致。
2.2 商品标题
商品标题需包含:金属材料名称+宝玉石名称+款式名称。如果是品牌商品,需包含品牌名称。其中宝玉石名称必须是其规范名称。
2.3 商品详情页
商品详情页需详细、规范地填写商品材质属性,确保商品信息的完整性、一致性、真实性,包括但不限于商品的品类、材质(包含主石、重要配石)、颜色、大小、重量、瑕疵、是否有优化、质检证书等。
2.4 商品主图
商品主图为实物正面展示,需如实展示商品,可适当包含文字说明,包括但不限于展示品牌、商品名称、规格型号等标准要求的相关内容,不得用包装盒或其他物品照片替代。
2.5 赠品
赠品为珠宝玉石类商品,必须在商品标题及商品详情页中声明材质。平台管控的商品或商户无资质销售的商品,亦不可作为赠品进行销售。
2.6 其它
2.6.1 不得使用形容高货品质的形容词来描述低档玉石。
2.6.2 除具有产地证明外不得声称产地(产地证明是指具有国家CMA、CNAS认证机构提供的产地证明)。
示例:5A级合成立方氧化锆、高冰帝王绿玛瑙、老坑玻璃种玉髓、羊脂白金丝玉等,入仓质检检测不予通过。
三、商品质量要求
3.1珠宝玉石的商品标识标签名称应符合GB/T 16552、GB 11887及其相关国家标准、行业标准的规定。
3.2 入仓质检的商品(包括赠品)不应有破损或瑕疵,且实际商品应与推广宣传、商品标题、商品详情一致。
3.3 金银饰及金属镶嵌部分
3.3.1 净金属克重<1克的黄金、K金饰品(单颗转运珠或珠状商品克重不低于0.5克),入仓质检检测不予通过;
附:珠宝文玩行业准入/限售商品细则
https://edu.kwaixiaodian.com/rule/web/detail?id=068NdjCt15
3.3.2 金银饰及金属镶嵌部分应声明材质及纯度,以及净克重;
3.3.3 非贵金属镶嵌玉石类商品,应声明镶嵌金属为普通金属材质。
3.4 宝石玉石
3.4.1 宝石玉石不应有破损与未说明的裂、纹或其他瑕疵;
3.4.2 不得销售处理的宝石玉石;
3.4.3 不得单独使用商贸名称或地方叫法作为材质名称;
3.4.4 0.1克拉(含)以上的钻石,商品详情页必须展示重量、净度、颜色、切工等重要属性信息。
示例:
(1)单独使用商贸名称或地方叫作为材质名称,如金丝玉、佘太翠、汉白玉和阿富汗玉等单独叫作为材质名称的,入仓质检检测不予通过;
(2)处理的宝石玉石,包括染色红宝石、祖母绿注有色油、充填碧玺、辐照钻石、翡翠B货、翡翠C货、染色石英岩、绿松石充胶等,入仓质检检测不予通过。
3.5 人工宝石
人工宝石应在商品标题及商品详情页声明是人工合成的宝石。
示例:
(1)合成立方氧化锆戒指,商品标题为锆石戒指、锆钻戒指,未声明合成的,入仓质检检测不予通过;
(2)合成碳化硅,商品标题为莫桑石或莫桑钻,未声明合成的,入仓质检检测不予通过;
(3)合成红宝石,商品标题为红刚玉,未声明合成的,入仓质检检测不予通过。
四、入仓质检
4.1 商户入仓质检的商品(包括赠品)存在以下情形时检测不予通过,包括但不限于:
4.1.1 商品有破损与未说明的裂、纹或其他瑕疵的(如玉石有明显的纹、裂;展示商品无杂质,但是实物有杂质);
4.1.2 实物与商品信息不符的(如实物与商品详情页展示的颜色、大小、造型、克重等信息不相符);
4.1.3 宝石、玉石、金属材质不符的;
4.1.4 销售处理宝石、玉石的;
4.1.5 合成宝石在商品标题或商品详情页未声明的;
4.1.6 贵金属克重不符合平台要求、印记不合格或纯度不符的;
4.1.7 商品为易碎、易变形的劣质金银饰的;
4.1.8 商品为禁售商品的(如象牙、砗磲、玳瑁、红珊瑚等);
4.1.9 商品为“金镶玉(金箔粘贴玉石)”商品,这类商品并非真正镶嵌工艺,而是一层克重极低的金箔粘贴在玉石表面,外观也具有很大迷惑性;
4.1.10 对于商户/带货达人不满足销售净金属克重<1克的黄金、K金饰品条件,商品为净金属克重<1克的黄金、K金饰品(单颗转运珠或珠状商品克重不低于0.5克),具体可售名单已平台公布为准;
4.1.11 存在不当使用他人商标权等【不当使用他人权利】的情形。
4.1.12 其他违反本规则第二章、第三章规定的情形。
4.2 商户入仓质检的商品检测未通过的,部分情形允许进行换货检测:
4.2.1 商品破损、有明显瑕疵的,商户可以在商品首次入仓24小时内进行换货检测;
4.2.2 贵金属印记不合格或纯度不符且不通过的订单量不超过总订单量1‰的,商户可以在商品首次入仓24小时内进行换货检测;
4.2.3 商户在商品允许换货但在首次入仓24小时以内未通过换货检测的,不允许再进行换货检测;
4.2.4 其他不通过的情形不允许换货检测。
4.3 对于入仓质检的金银饰商品,质检机构可视情况对检测为易碎、易变形的劣质金银饰的商品拒绝检测剩余商品,将未检测的商品视同检测未通过,已完成检测并通过的商品会正常进行发货。
4.4 对于批量入仓质检的商品,质检机构可视情况对检测不通过率超过1%的商品拒绝检测剩余商品,将未检测的商品视同检测未通过,已完成检测并通过的商品会正常进行发货。
示例:珠串类商品入仓质检1000件,当检测到100件时有11件商品未通过时,该批量商品的不通过率超过1%,质检机构可以拒绝检测剩余的900件商品并视作未通过,已完成检测并通过的89件商品会正常进行发货。
4.5 商户入仓质检的商品检测存在本规则规定检测不予通过情形的,平台将根据 《快手小店商户违规管理规则》、《【商品质量问题】实施细则(商户)》进行处理。
4.6 商户入仓质检的商品检测未通过的,平台有权从商户账户余额中(包含货款、保证金等)扣除相应的赔付金额赔付给消费者,并有权关闭订单并对消费者进行退款。赔付金额将以优惠券的形式发放给消费者。赔付金额为订单实付金额的10%,并以5元为单位向上取整,单笔赔付金额不少于5元,不高于50元。
4.7 如带货达人在推广过程中对推广的快分销商品宣传与实物不符,入仓质检的商品不予通过,快分销商户应按照本规则第4.4条规定的向消费者支付赔付金,但不会对快分销商户进行违规处理。
五、附则
本规则于2021年10月29日首次发布,于2022年11月9日最新修订生效。
-
Ao沐沐电商
6767人在用最安全S资源,100%真实手工补单,提升店铺商品人气权重,安全稳定不降权!
-
礼品网-0.7元发全国
29120人在用低至0.7元发全国,真实物流,真实礼品,真实派送,提供底单,假一罚十,超时包赔,客服在线,全年无休!
-
柚子花
39992人在用【安全补单资源】100%真实人工补单,支持多渠道进店,提升店铺商品人气权重,安全稳定不降权!
-
人气魔方
44615人在用100%真实购物花呗大号,7天打造爆款,安全高效不降权!
-
数据宝盒
35605人在用【实力平台推荐】20W真实买家资源,多渠道爆款计划。
-
壁虎看看
24442人在用快手短视频直播电商数据分析工具,多维度为商家提供直播达⼈带货数据及带货能力评估。
-
妙手ERP
4240人在用免费跨境电商ERP软件,支持Shopee、Lazada、TikTok等平台运营
-
熊猫岛礼品代发
30070人在用熊猫岛礼品代发平台,礼品件0.8元发全国,24小时实时物流监控保障所有快件的效率性时效性稳定性,网点充单一单一号真实包裹发货。批量下单,一键发货,每张快递单都真实打印发往全国,千万商家的共同选择。

