抖音发布关于新增《“食安保”服务规范》的通知
2022-06-18 10:08
为提高抖音小店消费者的购物体验,保障消费者合法权益,抖音电商平台推出“食安保”服务。商家开通“食安保”服务的,若消费者签收商品90天内发现商品(除冰淇淋外)存在腐烂变质、异物、临期过期问题,签收商品2小时内发现商品存在化冻问题(特指冰淇淋),或食用相关商品后引发腹痛、腹泻、恶心、呕吐等食物中毒症状就医,造成消费者权益受损的,商家须赔偿消费者的损失。
第一章 “食安保”服务概述
1.1 适用范围
本规范仅适用于在小店平台经营(粮油米面/南北干货/调味品、零食/坚果/特产、保健食品/膳食营养补充食品、传统滋补营养品、咖啡/麦片/冲饮、奶粉/辅食/营养品/零食类目)的商家。
1.2 服务权益
商家开通“食安保”服务的,商详、售后全链路透标“食安保”,消费者拥有专属的服务保障。
1.3 服务开通
采取行业邀约制,受邀请商家可以在抖店后台-商家保障中心投保食安保保险后,即同时开通“食安保”服务。
第二章 消费者赔偿
2.1 赔偿原则
2.1.1 根据《食品安全法》及《食品饮料类争议处理细则》,商家销售违反法律规定的商品,商家需要按照法律规定给予用户相关赔偿。
2.1.2 商家购买开通“食安保”保险服务后,可由保司承担保险范围内的理赔责任,归属商家责任但超出保险承保范围的责任仍需由商家承担。
2.2 赔偿限制
2.2.1 消费者反馈腐烂变质、异物、临期过期、食物中毒就医问题不成立的,不支持消费者赔偿申请;
2.2.2 依据当前证据,平台难以判断认定商家需要履行“食安保”服务承诺的,不支持消费者赔偿申请;
2.2.3 消费者未在本规则规定的申请赔偿期限内发起赔偿申请的,不支持消费者赔偿申请;
2.2.4 消费者交易全程(包括但不限于下单、支付、即时沟通等)脱离小店平台的,不支持消费者赔偿申请;
2.2.5 消费者相关损失已通过平台、创作者、商家或其他第三方赔偿得以弥补的,不支持消费者赔偿申请;
2.2.6 消费者蓄意利用此服务牟利的,不支持消费者赔偿申请。符合《售后争议处理总则》等平台规则规定的,消费者可在规定期限内发起售后服务和售后途径的赔偿申请。
第三章 保险理赔
3.1 理赔原则
3.1.1 商家开通“食安保”服务后,若消费者签收商品90天内发现商品(除冰淇淋外)存在腐烂变质、异物、临期过期问题,签收商品2小时内发现商品存在化冻问题(特指冰淇淋),或签收商品90天内因食用相关商品引发腹痛、腹泻、恶心、呕吐等一系列食物中毒症状就医,可发起理赔申请。
3.2 保险赔偿标准

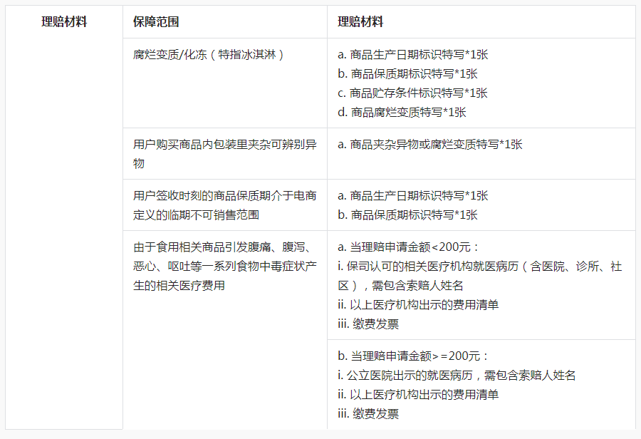
3.3 理赔申请材料

3.4 理赔期限
非人伤问题保险公司将在8小时内审核处理,人伤问题保险公司将在3个工作日内审核处理。
3.5 赔偿金额
符合食安保保险服务赔偿原则的,支持消费者赔偿申请,赔偿金额视赔偿标准而定,腐烂变质、化冻、异物、临期过期问题单件商品赔偿最高不超过200元,食物中毒就医问题单次赔偿最高不超过2000元。
如保险公司审核通过,保险金将在72小时内打款到账:
抖音/火山端下单用户:保险金将赔付至用户抖音零钱,如用户在两个工作日内未开立抖音支付账户,将打款至用户购物时使用的微信支付/支付宝账户余额。
头条/西瓜端下单用户:保险金将赔付至红包账户,用户需开立抖音支付账户并绑卡提现。
赔偿履约完毕后,并不免除商家依照国家有关法律法规依法应当承担的赔偿责任。若国家相关法律法规规定的赔偿标准高于平台规则赔偿标准的,消费者可就赔偿不足部分通过法律途径继续向商家追偿。
3.6 理赔次数
符合“食安保”服务赔偿条件且在赔偿期限内的,消费者均可发起赔偿申请,单件商品只支持一次理赔申请。
第四章 违规管理
4.1 商家自主选择暂停或关闭食安保保险服务的,或保险机构中止/终止提供保险保障服务的,平台有权取消“食安保”相关标识展现。
说明:商家未按时缴纳投保费用的,保险机构可能暂停提供保险保障服务,以商家与保险机构签订的保险协议为准。
4.2 消费者损失赔偿不免除商家违规责任,无论赔偿是否完成,消费者反馈商品出现腐烂变质、化冻、异物、临期过期、食物中毒就医问题属实的,平台可依据平台规则采取处罚措施。
4.3 平台有权根据商家店铺运营和服务质量、商家履约情况、商品所属行业和分类等因素,决定商家的店铺或商品是否支持选择食安保服务选项(包括随时清退既有的适用食安保服务的店铺或商品),具体以商家后台相应页面显示及平台通知为准,对于停用服务前消费者已下单的订单仍需提供服务。
第五章 常见问题
5.1 食安保与坏损包退的区别

5.2 食安保服务和食安保保险的关系
5.2.1 电商食安保服务是由抖音电商推出的消费者权益保障服务,开通食安保服务的商家,需遵守《“食安保”服务规范》,并在订单页标有“食安保”服务标识,如因消费者签收商品90天内发现商品(除冰淇淋外)存在腐烂变质、异物、临期过期问题,签收商品2小时内发现商品存在化冻问题(特指冰淇淋),或签收商品90天内因食用相关商品引发腹痛、腹泻、恶心、呕吐等食物中毒症状就医,而造成消费者权益受损的,需向消费者承担赔偿责任。
5.2.2 食安保保险是平台合作的保险机构针对电商商家推出的保险服务,商家购买“食安保”保险的,在保险合同约定的保障责任及赔付限额内,保险公司可赔偿商家因向消费者承担赔偿责任而产生的经济损失。
5.2.3 商家投保食安保保险后,即同时开通食安保服务。
5.3 临期商品说明
对于临近保质期的商品,根据所剩余时间的长短,分为“可销售临期商品”和“不可销售临期商品”两个部分,是否可销售的标准如下:详见 《【商品治理】商品保质期规范》

5.4 保费缴纳
5.4.1 商家购买“食安保”保险后,消费者在其店铺购买带有“食安保”标识的商品,并全额完成订单支付后,开始计收保费。
5.4.2 保费依据商家与保险机构签订的保险相关协议扣除,即从商家在第三方支付机构/或银行开立的账户中扣除,商家可在巨量抖店后台「商家保障中心-查询保单」查看详情。商家费用不足以支付保费/欠付保费的,应根据页面提示通过巨量抖店后台【商家保障中心-资金管理】缴纳欠付保费避免影响持续投保。
5.5 保单生成
食安保保险自用户完成订单支付开始投保并扣收保费,保单自商品发货时生效,保险期间为自签收之时起90天内(冰淇淋化冻保险期间为签收后2小时内)
商家发货前消费者取消交易的,相对应的订单保费将“原路”退还。
5.6 保费费率

5.7 理赔说明
抖音平台及合作保险公司有权依据食安保保险的产品运营整体情况中止或终止提供食安保保险服务,但不影响已承保保单的理赔。
-
Ao沐沐电商
6689人在用最安全S资源,100%真实手工补单,提升店铺商品人气权重,安全稳定不降权!
-
礼品网-0.7元发全国
29084人在用低至0.7元发全国,真实物流,真实礼品,真实派送,提供底单,假一罚十,超时包赔,客服在线,全年无休!
-
柚子花
39865人在用【安全补单资源】100%真实人工补单,支持多渠道进店,提升店铺商品人气权重,安全稳定不降权!
-
人气魔方
44469人在用100%真实购物花呗大号,7天打造爆款,安全高效不降权!
-
数据宝盒
35574人在用【实力平台推荐】20W真实买家资源,多渠道爆款计划。
-
壁虎看看
24409人在用快手短视频直播电商数据分析工具,多维度为商家提供直播达⼈带货数据及带货能力评估。
-
妙手ERP
4229人在用免费跨境电商ERP软件,支持Shopee、Lazada、TikTok等平台运营
-
熊猫岛礼品代发
30048人在用熊猫岛礼品代发平台,礼品件0.8元发全国,24小时实时物流监控保障所有快件的效率性时效性稳定性,网点充单一单一号真实包裹发货。批量下单,一键发货,每张快递单都真实打印发往全国,千万商家的共同选择。

