抖音电商“未发货极速退款”规则升级
2022-08-29 16:06
近日,抖音电商发布公告称,为保障消费者售后体验,提升商家处理效率,“未发货极速退款”服务将升级为:除虚拟、定制等特殊商品订单外,对于交易诚信记录良好的买家申请退款的,处于未发货状态(以抖店商家后台系统显示为准)且订单实付金额不超过500元的订单(非旗舰店或非官方旗舰店限制在500元内;旗舰店及官方旗舰店不限制订单金额),将执行未发货极速退款。
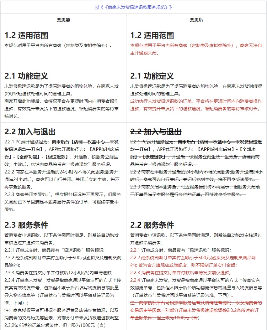
抖音电商《商家未发货极速退款服务规范》适用于平台内所有商家(定制类及虚拟类除外),商家无法自主开通或关闭,商家可在抖店后台“店铺-权益中心-未发货极速退款”查看。
若消费者申请退款,以下条件需同时满足,则系统自动触发审核通过并退款给消费者:订单成交时,商品带有“极速退款”服务标识;经系统判断订单实付金额小于500元(虚拟类及定制类商品除外); 若为官方旗舰店或旗舰店,则不限制订单实付金额;消费者在提交订单并付款后申请发货前仅退款;订单尚未发货,发货是指商家通过平台认可的方式上传真实有效物流单号,包括但不限于后台填写物流信息或批量导入物流信息等(订单状态与发货时间以平台系统记录为准)。

对绝大多数商家来说,规则的调整旨在帮助大家提升效率并改善经营,但是目前有少量发货不规范的商家(实际快递已经发货,但未在后台点击“发货”),需重点注意以下问题:规范发货流程及时上传发货信息、定期核对退款信息及时停止发货。
此外,平台执行未发货极速退款的关键条件是商家是否在后台上传快递单号并点击“发货”,若货物实际已发出,建议商家拦截货物或联系买家退回货物。

-
Ao沐沐电商
6725人在用最安全S资源,100%真实手工补单,提升店铺商品人气权重,安全稳定不降权!
-
礼品网-0.7元发全国
29100人在用低至0.7元发全国,真实物流,真实礼品,真实派送,提供底单,假一罚十,超时包赔,客服在线,全年无休!
-
柚子花
39910人在用【安全补单资源】100%真实人工补单,支持多渠道进店,提升店铺商品人气权重,安全稳定不降权!
-
人气魔方
44519人在用100%真实购物花呗大号,7天打造爆款,安全高效不降权!
-
数据宝盒
35585人在用【实力平台推荐】20W真实买家资源,多渠道爆款计划。
-
壁虎看看
24421人在用快手短视频直播电商数据分析工具,多维度为商家提供直播达⼈带货数据及带货能力评估。
-
妙手ERP
4234人在用免费跨境电商ERP软件,支持Shopee、Lazada、TikTok等平台运营
-
熊猫岛礼品代发
30060人在用熊猫岛礼品代发平台,礼品件0.8元发全国,24小时实时物流监控保障所有快件的效率性时效性稳定性,网点充单一单一号真实包裹发货。批量下单,一键发货,每张快递单都真实打印发往全国,千万商家的共同选择。

