关于抖音修订《商家发货行为管理规则》的通知
2022-07-21 13:55
为了保护抖音消费者权益,规范商家经营行为,抖音现修订《商家发货行为管理规则》。该规则预计于2022年7月28日生效, 公示期满平台将另行发布正式生效规则。
核心变化:
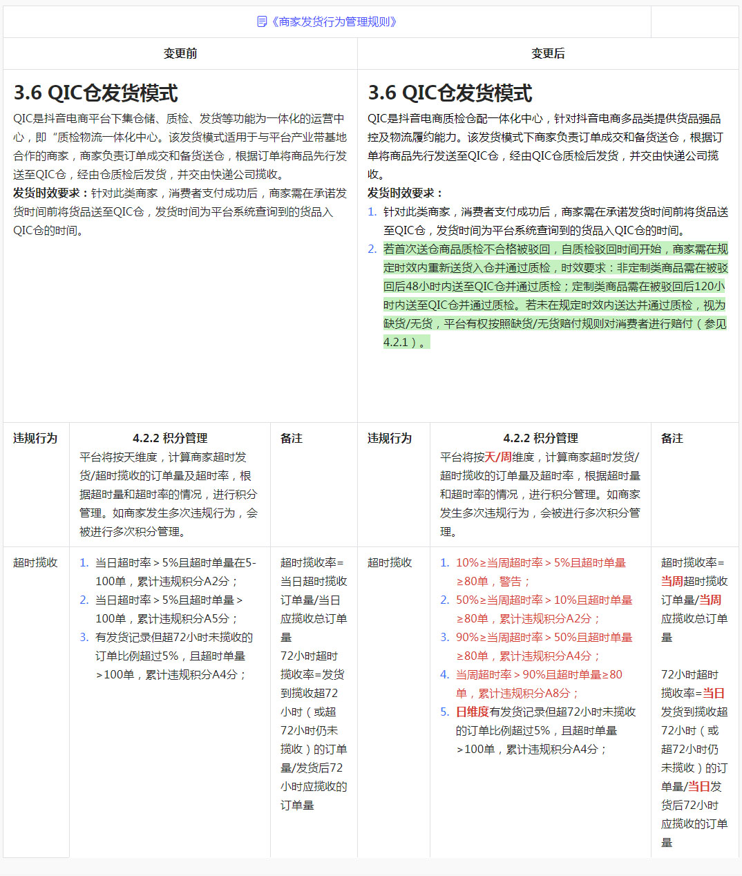
1、新增:3.6新增BIC商家二次入仓时效要求及违规处罚内容;
2、调整:4.2.2 超时揽收之积分管理部分,扣分条例调整。
详细变化如下:

以上就是关于抖音修订《商家发货行为管理规则》的全部内容,希望对各位商家能有所帮助!
-
Ao沐沐电商
6695人在用最安全S资源,100%真实手工补单,提升店铺商品人气权重,安全稳定不降权!
-
礼品网-0.7元发全国
29093人在用低至0.7元发全国,真实物流,真实礼品,真实派送,提供底单,假一罚十,超时包赔,客服在线,全年无休!
-
柚子花
39882人在用【安全补单资源】100%真实人工补单,支持多渠道进店,提升店铺商品人气权重,安全稳定不降权!
-
人气魔方
44479人在用100%真实购物花呗大号,7天打造爆款,安全高效不降权!
-
数据宝盒
35584人在用【实力平台推荐】20W真实买家资源,多渠道爆款计划。
-
壁虎看看
24416人在用快手短视频直播电商数据分析工具,多维度为商家提供直播达⼈带货数据及带货能力评估。
-
妙手ERP
4230人在用免费跨境电商ERP软件,支持Shopee、Lazada、TikTok等平台运营
-
熊猫岛礼品代发
30054人在用熊猫岛礼品代发平台,礼品件0.8元发全国,24小时实时物流监控保障所有快件的效率性时效性稳定性,网点充单一单一号真实包裹发货。批量下单,一键发货,每张快递单都真实打印发往全国,千万商家的共同选择。

