京东新增《京东工业ICF模式供应商管理规则》,6月23日生效
2022-06-20 11:41
京东平台新增《京东工业ICF模式供应商管理规则》,本规则于2022年6月23日生效,规则正文如下:
第一章 总则
第一条 本规则适用于以ICF模式与京东工业签约合作供应商/商家(以下统称供应商)。ICF模式:基于京东工业品的企业客户的销售场景,对供应商招商入驻、商品管理、价格管理、销售订单、智能决策、履约交付等进行一体化的供应链管理,形成工业品特有的ICF模式。
第二条 京东ICF供应商的行为,发生在本规则生效之日以前的,适用当时的规则。发生在本规则生效之日以后的,适用本规则。
第三条 京东可根据运营情况随时调整本规则并以京东公告的形式向ICF供应商公示。
第四条 ICF供应商应遵守国家法律、行政法规、部门规章等规范性文件。对任何涉嫌违反国家法律、行政法规、部门规章等规范性文件的行为,本规则已有规定的,适用于本规则。本规则尚无规定的,京东有权酌情处理。但京东对ICF供应商的处理不免除其应承担的法律责任。ICF供应商在京东的任何行为,应同时遵守与京东及其关联公司签订的各项协议。
第二章 商品信息规范
第五条 商品基础信息规范
(一)商品类目挂靠准确,应与类目经营范围一致, 禁止挂靠在其他类目下。
(二)商品标题及商品图片与对应类目及卖家经营的品牌必须一致,不得出现与该商品无关的内容。
(三)商品标题与商品图片必须一致。
(四)商品标题规则:中文品牌+英文品牌+商品型号/系列+特性+颜色+商品主体(例:安全帽/卷尺/手推车/口罩等) ,不得多于100个字符(50个汉字)。
(五)商品标题中的商品属性、品名、规格参数描述应语言精炼,突出商品特质,不得重复关键词或出现无关的关键词,不得堆砌关键词,不得添加特殊符号。
(六)不同颜色、不同规格的商品应当建立多个SKU。
(七)不得在标题中添加热卖、新品、疯抢、直降、清仓、推荐、爆款、首发等促销语或“京东自营、自营、京东物流、官方正品、官方授权、年份、专供、特供、专用”等字样。
(八)商品标题里严禁出现A品牌套用B品牌等品牌套用的情况。
(九)不得将在售或已售商品从A商品改成B商品,避免与前期所售商品出现差异。
(十)京东开放平台商品标题,采用系统识别打新品标形式,严禁人为标注新品字样。
(十一)产品产地需与产品包装标签一致,国内生产需写到省市,进口产品写到国籍。一个产品具有多个产地时,每个产地之间用/隔开,如:北京/上海。注意台湾生产的产品请务必注明中国台湾。
(十二)商品重量、体积必须以国际通用度量单位做标准,系统中默认的单位为:(重量)kg,(长、宽、高)mm,需按规定进行准确的录入,并及时维护更新。
(十三)质保期请按照三包政策严格执行,需注明年限和其他限制条件,不得出现“品牌方质保、京东质保”等字样。
(十四)包装清单中罗列所有产品包装内的附件,例如:主机、说明书、保修卡、合格证、充电器。
(十五)商品标题案例解读:
1、正确案例:
正确案例1:品牌名称 PINPAIMINGCHENG DN15304不锈钢球阀DN15(5只)
正确案例2:品牌名称 PINPAIMINGCHENG PA-ZFZD-E2W-DT1新国标消防双头应急灯
正确案例3:品牌名称 PINPAIMINGCHENG 黄油 0号 15KG 1桶
2、违规案例:
违规案例1:喇叭扩音器喊话器手持手提式叫卖器 录音扩音喇叭大声公扬声器扩音可折叠
违规解析:关键词堆砌,“扩音器、喊话器、叫卖器、喇叭、扩音喇叭、扬声器”。
违规案例2:【京东物流直邮】不锈钢螺母螺帽螺丝帽
违规解析:“京东物流直邮”不属于商品本身的特性,与商品无关。
第六条 商品主图规范
(一)商品图片规格:800*800像素,图片应清晰,不虚化,亮度充足,并且应满画布显示,建议使用白色背景。
(二)图片不能有大面积黑投影或大区域反射环境物(如摄影者形象/影像),金属质感商品特别注意。
(三)不得出现非等比缩放情况,包括拉伸、变形、压缩等。
(四)首图中呈现商品个数与销售单位(产品信息)保持一致,首图所示商品颜色、规格等必须与文字介绍一致, 不得出现与所售商品无关的其他商品和物体。
(五)每件商品建议提供三张以上(含三张)不同角度商品图片。
三张图片包括:
1、主图:至少一张商品主体正面图片作为主图(主图应展示产品的全部);
2、细节图:主要展示商品卖点的图片。
(六)图片中不应该包括其它任何文字信息(包括日期或其它网站logo等),主图禁止出现“自营”“京东”字样违禁词。
(七)辅图可以有场景展示或产品功能属性特点的展示;如有需要,可以放在第4、第5张位置,数量最多2张: 要求实拍,禁止素材合成、拼接、禁止添加文字、水印效果。
(八)Logo的使用者需为商标所有人或者已取得商标所有人合法有效授权; logo只能上传至首图,在左上角 150 px *250px区域内展示。
(九)服装类模特拍摄要求模特无纹身。
(十)商品描述图片少用或者不用GIF等闪烁、动态图片,禁止使用诱导用户点击的形式如拆红包、视频播放按钮等。
(十一)卖家应对使用图片拥有著作权或合法的使用权;对于图片中涉及模特肖像的,卖家应确保已获得肖像权人的授权,且在授权范围及有效期内合理使用。
(十二)禁止出现明星代言图。
(十三)文字、图片展示内容必须符合《广告法》相关法律法规。
第七条 商品详情规范
(一)商品详细描述必须符合国家法律法规,不得出现任何危害国家安全、色情、暴力、敏感话题内容;不得出现涉嫌违反《广告法》、《消费者权益保护法》等法律法规相关文字和图片。
(二)商品详情页面整体风格协调统一,清晰展现产品信息,功能卖点。
(三)商品描述建议图片和文字相结合,图片清晰,没有锯齿、模糊、粗糙、变形、严重色差等质量问题;页面文字没有错别字,标点、段落格式符合行文规范。
(四)商品描述页面整体宽度不超过750px,宽度为750px的大图不超过5张。
(五)商品页面不允许出现其他购物网址的链接或提示,不允许出现卖家自有的客服、销售电话及售后服务电话、网址等联系方式以及卖家实体店等相关信息(经京东商城书面特别审批可以公布的除外)。
(六)不得出现“宝贝详情、xx最低、包邮、收配送费(经特批同意除外)、影响客户理解的错别字、正品、行货、xx第一、保真、卖家描述出现‘本公司’等不符合京东商城用语大环境的词语。
(七)有京东首发等信息的,必须由卖家向京东商城出示相关证明文件,经京东商城批准后方可使用。
(八)商品介绍不得出现虚假、夸大等与产品信息不一致的表述,如:功能、材质、产地等方面的介绍。
(九)无商标使用权的卖家在商品描述时不允许在任何位置出现品牌LOGO及商标;拥有商标使用权的卖家只允许在商品说明介绍图片左上角位置显示品牌LOGO及商标,标识统一尺寸规格为240*80像素。同一卖家的同一品牌的LOGO及商标必须体现统一颜色和形式且LOGO及商标不得为水印形式。
(十)商品详情页面及主图均不可出现马赛克或色块不明显的遮挡。
(十一)商品描述不得出现其它(非京东商城)平台或竞争对手的标识及其余明显复制、抄袭非京东商城平台的内容等可能涉及侵犯第三方合法权益的内容。
第八条 商品广告语规范
(一)除标题外的内容统称为商品广告标语,商品广告语要求语言精练、有营销理念,不得出现歧义、夸大商品功能及其他违反法律法规的情形。
(二)不得展示“不参加某活动、不可使用某券、测试商品、测试链接、下单不发货、请勿购买”等负面引导词;严禁在广告语处添加或出现同该商品无关的促销信息展示。
(三)广告语规范:业务模式+发货模式+商品特性+促销描述,允许插入URL。
正确案例:霍尼韦尔品牌专场,满499减50!
(四)不能有广告法禁止的词汇;(详见“新广告法宣传用语红宝书”)
第九条 类目属性挂载规范
(一)属性解析
1、扩展属性
1.1 扩展属性的建立,是基于一类商品的物理特征,扩展属性可垂直于各级类目上,包含一级类目、二级类目、三级类目、四级类目;
1.2 工业类目创建完毕后,需要进行类目下扩展属性及属性值的配置,便于商家/供应商发布商品时,进行属性挂靠;
1.3 扩展属性前台展示于各级类目列表页属性区、搜索结果页筛选区等,用户可通过筛选,实现商品精准召回;
1.4 各端下游应用系统调用商品时,可从底层通过扩展属性进行识别和选择。
1.5 展示位置:
扩展属性展示于列表页属性区,属性在各三级分类列表页展示前5个,多于5个属性,多余部分被隐藏,点击“更多选项”按钮即可全部展现;以PC端分类列表页为例,详见下图:

2、规格参数
2.1 产品功能
通过对SKU规格参数的设置,用户可快速清晰了解所浏览商品的详细参数信息,方便顾客进一步做出购买决策。
2.2 展示位置
PC端:规格参数位于商品详情页中,商品介绍右侧“规格与包装”展示,详见下图:

(二)属性勾选规范
1、属性带“*”号为必填项,属性挂载率需高于80%;
2、根据商品本身具有的属性勾选正确的属性值,各项信息填写务必保证数据的准确性;
3、属性勾选注意事项:
3.1 功效类属性值勾选,必须取得相关资质批件方可选择;
3.2 单位换算(如保质期需按照年换算为天的计算方式填写);
3.3 上市日期按照系统日历格式选择日期;
3.4 必须按照产品本身的规格填写规格参数,对于功能性较强的商品(例:仪器仪表、电线电缆、量具等),必须给出明确性参数;
3.5 文本属性值填写不得添加违反新广告法的词汇及特殊符号,不得填写“以官网信息为准”、“其他”等与该商品无关的内容;
3.6 属性模板将根据业务现状进行调整更新,建议商家/供应商在接到采销/运营人员的通知时,及时更新维护属性数据,避免影响前台数据展示及搜索召回。
(三)属性勾选指引
属性勾选时禁止商品随意挂靠属性,避免造成投诉及经济损失。务必遵循商品本身具备的功能卖点进行匹配,禁止随意勾选属性。平台将通过系统+人工方式进行校验,如发现商品胡乱挂靠属性值,将依据《京东开放平台商家违规积分管理规则》第四十条:不当发布商品或信息进行治理。
1、属性必填非必填设置:必填/非必填
1.1 按照类目特性设置为必填/非必填;
1.2 依据行业现状及法律法规设置为必填/非必填。
2、属性输入方式设置:单选/复选/数值/文本
2.1 单选:按照行业标准设置唯一属性值,请商家/供应商根据商品本身属性勾选即可;
2.2 复选:属性多选限制,属性下同一场景允许勾选的最大上限值数量,如在售商品支持最大复选限制功能,请商家/供应商根据商品本身属性勾选最主要的属性值即可;
2.3 数值:限定以数值形式填写,请商家/供应商遵循系统数值单位填写正确的数值属性;
2.4 文本:如型号、包装以及区间值的属性,请商家/供应商信息填写务必保证数据的准确性。
(四)属性错挂案例
商品挂靠属性/属性值,与商品本身不符:
违规案例:下述截图中,商品详情页明示商品的控制方式为普通开关控制,但商品挂靠的控制方式属性值是触摸控制,此项属性挂靠与商品实际不符;

(五)属性错挂的影响及属性互斥违规管理规则
1、属性错挂的影响:
精准的属性勾选和设置有利于商品有效曝光,提升转化率;反之错误的属性勾选和设置影响商品曝光、搜索结果、用户购物体验,并且会引起消费者投诉降低对品牌、平台的信任度。
2、属性互斥违规管理规则:
参考《京东开放平台商家违规积分管理规则》第四十条:不当发布商品或信息。
第三章 发货履约
第一节 服务履约规范
第十条 发货包装管理
(一) 发货包装中(包括但不限于外包装盒、内部夹页、退换货页、封箱胶等),供应商可以增加自营商品链接及二维码链接等信息,但发货包装中不得附加其他平台的店铺信息(包括但不限于链接、二维码、联系信息等),或与该自营店铺/商品无关的信息。
(二) 商品的发货包装信息应当与内部出厂包装等信息保持一致,禁止出现内外信息不一致的情形。商品运输包装规格应当一致,针对大件商品、异形、非标准品等特殊类目,应当保证运输途中商品完好。针对一般商品,如因外包装损坏或不合规导致客户拒收的,供应商需承担退回运费。
第十一条 库存信息维护
(一) 订单生成后,禁止出现因缺货导致无法发货的情况,供应商应当对发布的库存信息进行日常维护及管理,及时下架缺货商品,保证库存充足、库存数量设置合理,避免因库存空挂导致超卖或其他违约行为。
(二) 如供应商发生缺货无法发货的情形,需在订单生成后立即联系采销告知具体情况,并配合采销提供解决方案。
第十二条 发货信息维护
(一) 供应商编辑商品信息时,需要在系统中正确维护商品的货期信息,以便在商详页、结算页和订单跟踪页等区域更精准的展示供应商发货及配送时效,供应商可直接在商品详情页等区域标注发货时间,增强厂直商品转化率、提升客户体验。
(二) 交易达成(指在线付款的订单已成功付款;货到付款的订单已成功提交订单)后24小时内供应商应将商品订单发货的快递运单号上传至京东系统并点击出库(以京东系统内记录的出库时间为准);特殊商品(例如现场测量设计类、定制加工、进口商品等)供应商在商品页面承诺的发货时间与以上不同的,或与有特殊约定的,适用其承诺或约定,如涉及安装服务的,应提供免费的安装服务,如客户有特殊要求的乙方应按照客户要求的时间送货安装。
(三) 供应商需要在商品出库时按照京东规定标准填写物流信息格式(承运商+运单号/配送人员+电话),需要保证信息的真实性和准确性,便于客户可根据物流信息进行查询。使用厂家自送配送模式等没有运单号信息的,需填写配送人员+电话,同时供应商有义务通过电话、短信等主动向客户提供商品最新物流进展,以便客户及时掌握当前物流状态。厂家自送的情形原则上不支持选择第三方承运公司。
第十三条 发货信息报备
(一) 延迟发货信息报备:如遇国家政策、天气因素、京东平台系统问题等特殊事项无法按时履约,供应商可进行延迟发货报备,包括订单信息,特殊事项截图凭证,预计发货时间等信息发送至固定邮箱:cjzsbb@jd.com。
(二) 厂家自送发货信息报备:建议使用京东物流发货,已申请为厂家自送的除外。厂家自送发货后需将送货凭证,包扩订单信息、包裹照片和货物清单邮件报备至固定邮箱:cjzsbb@jd.com,由供应商运营提升部进行监控、抽查及公示。
第十四条 配送清单
供应商应当在供应商后台系统内打印好配送清单,并要求物流承运商将配送清单连同订单商品一并交付客户。如客诉反馈供应商未按客户要求打印配送清单,京东将按照订单金额的5%作为违约金进行处罚。
第十五条 发货时效
涉及大件商品、定制商品以及大宗订货等无法确定发货时间的,供应商应按照系统中维护具体发货及配送时效。如无任何特殊时效标注则默认承诺客户下单后该商品可在24小时内发货。
第十六条 揽收时效
交易达成后供应商应当确保物流承运商在48小时内完成揽收,大件商品、定制商品、大宗订货以及与客户自行约定揽收时效的情况除外。
第十七条 运费支付
供应商应在系统中正确维护所售商品运费信息,客户完成下单及运费支付操作,供应商及物流承运商不得要求客户自提或支付额外费用。已与客户协商一致且供应商取得京东书面同意的情况除外。
第十八条 物流承运商
供应商自送或物流承运商发货时,需满足如下要求:
(一)商品送货到门(含上楼);
(二)提示京东客户当面查验商品并完成签收;
(三)交由第三方代收的,应当经收货人同意;
(四)符合承诺或约定的服务规范和时限,涉及安装或客户特殊要求的,送货前进行电话预约。相应的预约联系及配送应在工作时间内(周一至周五9:00-18:00)进行,与客户有单独约定的情形除外。针对无法满足以上要求的,建议供应商使用京东物流配送,并对未与客户预约、不送货上门、未联系客户交由他人代收等产生客诉的订单从严进行管控治理。
(五)供应商选择第三方承运商托运危险货物,应当委托具有道路危险货物运输资质的企业承运,应当如实将其正式名称、危险性质以及应当采取的防护措施通知承运人,并按照有关法律、行政法规、规章以及强制性标准和技术规范的要求妥善包装,设置明显的危险品标志和标签。如因供应商违反本条款规定,给京东或将京东客户造成的全部损失供应商应赔偿。情节严重的,京东有权立即终止与供应商的合作。
第十九条 客户信息使用要求
在履约过程中为完成客户订单履约,京东获得客户同意后,将客户的联系信息提供给供应商。供应商需保证仅以完成履约为目的使用客户信息,除此外未经客户和京东的同意不能另作他用。不能擅自联系、保存、备份、使用、转让、泄露客户信息,向客户发送促销信息、关注公众号信息等内容(包括但不限于通讯通话、手机短信、电子邮件等形式)及损害京东形象等,如出现该违规行为的,京东有权要求供应商支付5,000元违约金,下架商品并禁止再上架;情节严重的,京东有权要求供应商支付30,000元违约金,且京东有权收回供应商的店铺运营权,并终止合作。除支付违约金外,还需承担京东平台因此给客户造成的包括赔付和补偿在内的全部实际损失。
第二十条 妥投时间保证
供应商如在商品页面承诺商品妥投时间,应按照所承诺的时间完成订单妥投。如客户投诉,供应商为未按承诺时间妥投。对违反本情形的供应商,需向京东支付订单金额5%作为违约金,违约金不足以弥补京东损失的需继续赔偿损失。如此违规行为当月累计出现5次及以上,京东有权取消供应商自送资格或对应的三方物流使用资格,同时京东有权对商品进行屏蔽、出池处理。
第二节 履约违规定义说明
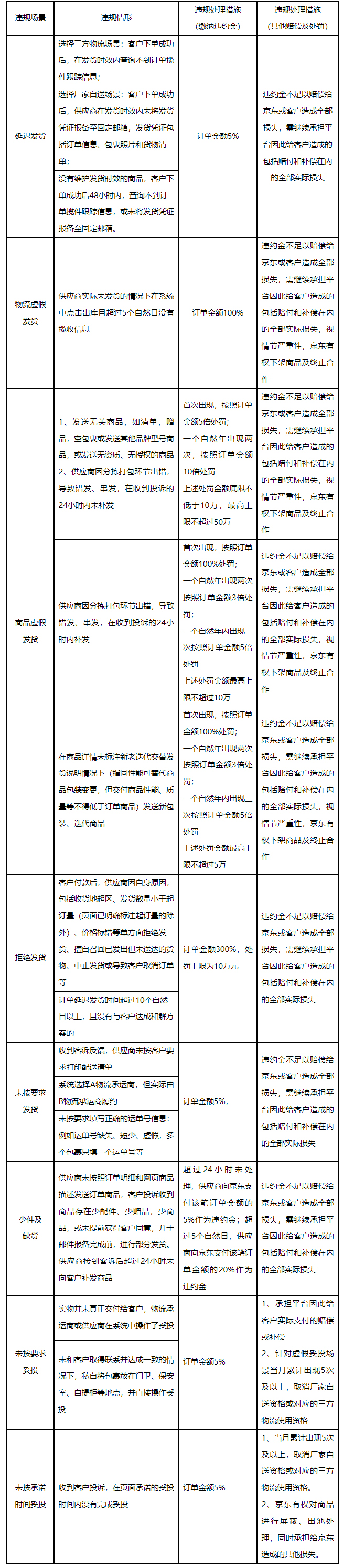
第二十一条 延迟发货
供应商未在约定时间内给客户发送商品,损害客户权益的行为。有如下情形之一的,视为供应商延迟发货(备注:非货到付款订单以系统记录的客户付款成功的时间;货到付款订单以成功提交订单的时间开始计算时效):
(一)选择三方物流场景:客户下单成功后,在发货时效内查询不到订单揽件跟踪信息;
(二)选择厂家自送场景:客户下单成功后,供应商在发货时效内未将发货凭证报备至固定邮箱,发货凭证包括订单信息、包裹照片和货物清单;
(三)没有维护发货时效的商品,客户下单成功后48小时内,查询不到订单揽件跟踪信息,或未将发货凭证报备至固定邮箱。
第二十二条 物流虚假发货
物流虚假发货,指供应商实际未进行物流揽收没有发货,但在京东系统中点击发货且超过5个自然日没有揽收信息。
第二十三条 商品虚假发货
(一) 商品虚假发货,指发货的商品非客户实际下单的商品,包括但不限于以下行为:发送无关商品,如清单,赠品,**裹或发送其他品牌型号商品,或发送无资质、无授权的商品。
(二) 如供应商因分拣打包环节出错,导致错发、串发,在收到投诉的24小时内补发,则按照错发、串发处罚,如未在24小时内补发,则按照商品虚假发货地15.1升级处罚。
(三) 如商品包装更新或性能升级,需在商品详情标注新老迭代交替发货说明。商品性能更替,需保证交付商品性能、质量等不得低于订单商品。如未作说明或商品的性能、质量低于下单商品,均视为商品虚假发货。
第二十四条 拒绝发货
(一)客户付款后,供应商因自身原因,包括收货地超区、发货数量小于起订量(页面已明确标注起订量的除外)、价格标错等单方面拒绝发货、擅自召回已发出但未送达的货物、中止发货或导致客户取消订单等;
(二) 订单延迟发货时间超过10个自然日以上,且没有与客户达成和解方案的。
第二十五条 未按要求发货
(一)供应商将无效或错误物流信息传至京东系统,比如系统选择A物流承运商,但实际由B物流承运商履约;
(二)供应商未按要求填写正确的运单号信息,比如运单号缺失、短少、虚假、多个包裹只填一个运单号等。
第二十六条 少件及缺货
(一) 供应商应当按照订单明细和商详页商品描述进行发货,客户投诉商品存在少配件、少赠品,少商品的(简称“少件”),或未提前获得客户同意,并于邮件报备完成前,进行部分发货。
(二) 供应商需在接到投诉的24小时内向客户补发少件商品,双方另行约定补发时间的除外,商品补发费用由供应商承担。
第二十七条 未按要求妥投
(一) 实物并未真正交付给客户,物流承运商或供应商在系统中操作了妥投;
(二) 未与客户达成一致的情况下,私自将包裹放在门卫、保安室、自提柜等地点,并直接操作妥投。
第三节 考核标准及违规处理
第二十八条 违规处理
物流履约类违规场景及处理措施:如供应商出现下列违规行为,需依照下述标准向平台缴纳违约金及承担其他赔付责任。

第二十九条 发货考核指标及处理措施
(一) 考核指标:揽收及时率(时效内未超时订单量/考核订单量)。
(二) 平台将以月维度统计供应商的揽收及时率<95%的供应商进行梯度治理,详情如下:

第四节 违规申诉
第三十条 因供应商服务水平没有达到京东标准的,京东会给供应商发整改通知和违规处罚,形式包括不限于:邮件、线上违约单等,供应商需在违规处理作出之日起7日内对整改通知进行确认、回复或发起违规申诉。7日内未进行操作的,视为供应商认可违规处理,违规处理将自动生效。
第三十一条 供应商收到违规通知时若不认可该违规处理,自该违规处理作出之日起7日内需发起违规申诉。当供应商发起违规申诉时,回复申诉理由同时需提交相应证明材料。针对同一项违规处理,供应商只有一次发起申诉的机会。
第三十二条 京东在收到供应商提起的申诉后,审核供应商提交的申诉材料并反馈相应处理结果。若违规申诉成功,则对应的违规处理不成立;若申诉不成功,则对应的违规处理成立。
第三十三条 为了保证申诉的有效性,提高申诉成功率,进行违规申诉时供应商需按照京东平台的要求提供完整、真实、有效的证明材料,申诉内容但不限于包括:联系电话、邮箱、申诉指标类型、申诉指标名称、申诉单量、订单号明细、申诉理由起始时间、申诉理由结束时间、申诉理由、申诉理由详情描述、申诉材料图片等。
第四章 售后服务
第一节 售后服务管理规范
第三十四条 ICF供应商合作后自主售后服务默认开通,无需单独申请;
第三十五条 供应商应当配备专业的客服团队(或人员)使用售后系统处理来自用户的问题;处理内容包括但不限于用户发起的商品退、换货申请的处理;商品的安装、调试、维修、技术培训等服务内容;其他与售后相关的投诉问题的处理等。
第二节 售后要求及违规处理
第三十六条 供应商以及供应商所配备的客服团队(或人员)应按照商品的保修承诺及平台售后服务政策为来自用户提供相应的售后服务;如供应商承诺的售后服务政策更有利于用户,则应按更有利于用户的政策提供售后服务。
第三十七条 供应商应当保证其客服团队(或人员)满足以下服务响应时效和服务要求:
(一)用户在线提交售后服务申请后,供应商应于12小时内在售后系统中给出相应的审核意见。
(二)若供应商为用户提供退货、换货、维修服务的,需供应商于7日内处理完成售后系统中用户提交的售后服务申请。
第三十八条 供应商以及供应商所配备的客服团队(或人员)不得在售后系统中发布第三方信息,包括但不限于非平台(JD.COM)购物链接或未经平台许可的第三方非平台(JD.COM)链接、银行账号、第三方支付账号、二维码、非工业品平台咚咚/或400电话及时通讯账号、电子邮箱、实体店地址及未经平台备案许可的联系方式、广告商品信息等;如供应商有上述违规行为,平台有权按照《产品购销协议》中相关条款进行处理。
第三十九条 供应商以及供应商所配备的客服团队(或人员)不得在提供售后服务过程中使用任何形式的带有人身攻击、侮辱性等不文明的语言,包括但不限于诽谤、骚扰、跟踪、诋毁、谩骂用户以及使用任何引起用户不满的字句或以其他方式侵犯用户的合法权益的行为。如供应商有上述违规行为,平台有权按照《产品购销协议》中相关条款进行处理。
第四十条 供应商以及供应商所配备的客服团队(或人员)在回复用户售后服务问题时要做到以下要求:
(一).不得违反国家法律法规的规定、合同约定以及ICF平台对供应商的管理规定。
(二)不得诋毁平台品牌形象或者ICF平台上其它任何供应商、品牌、产品的形象。
(三)不得泄露平台的任何商业机密,包括但不仅限于供应商与平台签订合同以及合作过程中所获知的与平台相关的决策、计划、技术、数据、操作流程等。
(四)与平台用户沟通时应当使用规范的用语,不得出现反动、色情和暴力等内容字句。
第四十一条 供应商以及供应商所配备的客服团队(或人员)违反本协议规定的任何条款,给平台、平台用户以及其他方造成损失的,供应商必须承担全部的赔偿责任,同时,如发现供应商违反本规定,或有用户对该供应商发起投诉且查证属实的,平台有权不经通知而立即终止该供应商继续使用售后系统。
第四十二条 供应商应对发生在售后系统中的所有行为负完全责任,应妥善保管系统的帐号、个人信息及相关密码。对于因未经授权的人员使用供应商的售后系统而可能造成的任何损失,均将由供应商自行承担,如果平台为此先行承担了相关责任,则供应商同意赔偿平台因此而支出的所有费用及损失。
第四十三条 由于供应商原因或商品质量等原因,供应商与用户达成赔偿或补偿方案的,供应商应承担赔偿/补偿中产生的全部费用。如供应商与用户达成的赔偿金或补偿金由平台先行垫付的,供应商应自平台通知之日起5日内向平台支付相应款项,逾期未支付的平台有权自应结算的货款或保证金中扣除。
第三节 售后服务考核
第四十四条 售后综合服务评分月度需大于等于80分。
(一) 售后综合服务评分=服务单审核12小时达标率得分+服务单处理时效达标率得分+服务规范达标率得分+服务奖惩评分加减分。
(二) 具体计算方式如下:
1、服务单审核12小时达标率:服务单审核12小时达标率=(用户申请时间到首次审核时间时长≤12小时的服务单量)/审核服务单量。服务时间为每日9:00-21:00。
2、服务单处理时效达标率得分:服务单处理时效达标率=(商品签收完成到服务单完成时间(服务单为暂完结状态)≤168个自然小时的服务单量 /签收服务单量。
3、服务规范达标率得分:
3.1 抽查方式服务规范达标率=抽查达标量/抽查总数,抽查服务包括但不限于服务单信息录入、服务单处理、待客户反馈跟进、用户未解决处理等操作的规范达标情况。
3.2 单项规范指标(执行前至少提前1个月公示),不达标扣分。
4、服务问题扣分的违规情形:针对甲方提供风险预警的咨询或售后服务案例,乙方如未按规范及时介入处理,造成用户进行工商投诉或向第三方投诉的。
(三)违规处理:

第四节 周期性考核
第四十五条 考核指标为售后服务审核及规范。
第四十六条 考核周期为每个自然月,即一个考核周期结束后,自动进入下一个考核周期。
第五章 附则
第四十七条 根据本规则,应由ICF供应商承担的费用,,京东有权从ICF供应商结算款项中直接扣划或抵扣。
第四十八条 本规则所述未尽之事宜参照供应商与京东签署的《产品购销协议》合同执行。
第四十九条 本规则于2022年6月16日发布,于2022年6月23日生效。
-
Ao沐沐电商
6689人在用最安全S资源,100%真实手工补单,提升店铺商品人气权重,安全稳定不降权!
-
礼品网-0.7元发全国
29084人在用低至0.7元发全国,真实物流,真实礼品,真实派送,提供底单,假一罚十,超时包赔,客服在线,全年无休!
-
柚子花
39865人在用【安全补单资源】100%真实人工补单,支持多渠道进店,提升店铺商品人气权重,安全稳定不降权!
-
人气魔方
44469人在用100%真实购物花呗大号,7天打造爆款,安全高效不降权!
-
数据宝盒
35574人在用【实力平台推荐】20W真实买家资源,多渠道爆款计划。
-
壁虎看看
24409人在用快手短视频直播电商数据分析工具,多维度为商家提供直播达⼈带货数据及带货能力评估。
-
妙手ERP
4229人在用免费跨境电商ERP软件,支持Shopee、Lazada、TikTok等平台运营
-
熊猫岛礼品代发
30048人在用熊猫岛礼品代发平台,礼品件0.8元发全国,24小时实时物流监控保障所有快件的效率性时效性稳定性,网点充单一单一号真实包裹发货。批量下单,一键发货,每张快递单都真实打印发往全国,千万商家的共同选择。

