淘宝《热浪引擎平台管理规则》变更公示通知
2022-06-16 10:31
为了规范和提升淘宝直播热浪引擎平台(https://hot.taobao.com/)的市场管理秩序,对风险交易行为加强管控,保障交易安全,维护热浪平台生态健康,为商家和主播、达人等多方营造安全安心的交易合作环境,在此通知更新《热浪引擎平台资费规则》。
此次规则变更于2022年6月15日进行公示通知,计划将于2022年6月23日正式生效。
主要变更点:
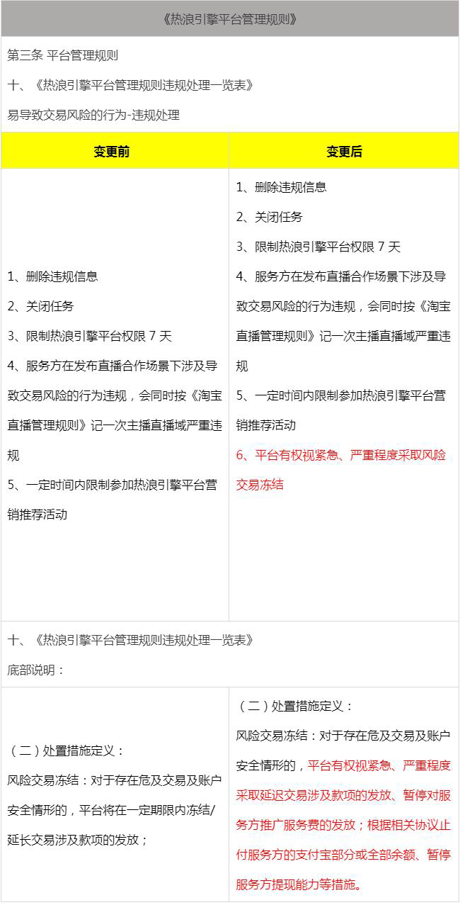
在《热浪引擎平台管理规则违规处理一览表》中“易导致交易风险的行为”增加对应处置措置:平台有权视紧急、严重程度采取延迟交易涉及款项的发放、暂停对服务方推广服务费的发放;根据相关协议止付服务方的支付宝部分或全部余额、暂停服务方提现能力等措施。
规则变更点:

规则于2022年02月25日首次发布生效,计划于2022年6月23日最新修订。
《热浪引擎平台管理规则》原规则点击查看。
-
Ao沐沐电商
6689人在用最安全S资源,100%真实手工补单,提升店铺商品人气权重,安全稳定不降权!
-
礼品网-0.7元发全国
29084人在用低至0.7元发全国,真实物流,真实礼品,真实派送,提供底单,假一罚十,超时包赔,客服在线,全年无休!
-
柚子花
39863人在用【安全补单资源】100%真实人工补单,支持多渠道进店,提升店铺商品人气权重,安全稳定不降权!
-
人气魔方
44468人在用100%真实购物花呗大号,7天打造爆款,安全高效不降权!
-
数据宝盒
35574人在用【实力平台推荐】20W真实买家资源,多渠道爆款计划。
-
壁虎看看
24409人在用快手短视频直播电商数据分析工具,多维度为商家提供直播达⼈带货数据及带货能力评估。
-
妙手ERP
4228人在用免费跨境电商ERP软件,支持Shopee、Lazada、TikTok等平台运营
-
熊猫岛礼品代发
30048人在用熊猫岛礼品代发平台,礼品件0.8元发全国,24小时实时物流监控保障所有快件的效率性时效性稳定性,网点充单一单一号真实包裹发货。批量下单,一键发货,每张快递单都真实打印发往全国,千万商家的共同选择。

