1688发布【批发团-官方直送】物流服务商服务内容及服务标准
2022-06-08 12:06
一、服务内容及标准
配送服务是指1688及物流服务商根据1688及物流服务商的服务承诺,将商家的货品配送到指定地点以及因快递原因将货品退回至商家的服务。1688及物流服务商将按照本附件约定为商家提供配送服务。
1. 正向配送
1.1 1688及物流服务商配送所辐射的范围及服务时效,以1688相关系统上显示的为准。遇到促销活动、恶劣天气、联系不上收货人或者其他不可抗力导致1688及物流服务商无法正常配送货品,影响服务时效的,1688及物流服务商将适当延长配送时效,时效降级的发揽区域以1688及物流服务商发布为准。
1.2 1688及物流服务商需到商家指定地点提取包裹,但如实际提货地点为超出指定地点外的地点,1688及物流服务商有权拒绝提供服务;提货时双方应对订单和货品逐一核对,如货品与订单不符,则对于不符部分货品1688及物流服务商有权拒绝提供服务,商家需配合1688及物流服务商进行包裹清点,签署交接单等交接事宜。
1.3 为保障发货时效,商家应在拼团截团后的24小时内将物流订单推送至1688及物流服务商,并完成打包、点击发货。否则,因此导致的虚假发货、发货延迟、揽收失败、配送延迟等,1688及物流服务商不承担责任,如系统自动判责扣罚的,商家应将相关赔偿退回给1688及物流服务商。项目考核成团后48H截团-揽收率,对24H内发揽及时率的考核及投诉赔付豁免。
1.4 商家交接给1688及物流服务商的货品物流包装应符合行业包装使用标准、货品运输与仓储的要求以及1688及物流服务商公布的标准,能够防止因摆放、摩擦、震荡或因气压、气温变化而引起货品的损坏或变质,能够防止伤害操作人或污染运输设备及其他物品。对于因货品包装、物流包装或货品自身问题导致的投诉或赔付,1688及物流服务商不承担赔偿责任。商家委托给1688及物流服务商配送的货品,应在1688及物流服务商提取前按照货品属性及运输的包装要求将货品打包好,如1688及物流服务商在交接或提货时发现物流包装不符合要求(包括但不限于内部有异响、外包装破损、裸包装、外包装被液体浸染等),1688及物流服务商有权要求商家更换包装或拒收;如货品在配送过程中发生丢失、破损等情形,由1688及物流服务商承担赔偿责任,赔偿规则详见附件二。1688及物流服务商对包装内的货品不承担质量担保责任。
1.5 商家给到1688及物流服务商承接的包裹,需要满足单件重量≤20KG,货物单边≤1.2米,货物三边总和≤1.8米,货物体积≤0.22方。
1.6 消费者拒收或无法投递的货品,商家放弃追讨货值,1688及物流服务商可将包裹作弃件处理
1.7 商家给到1688及物流服务商的收件地址应真实可联系,不接受在发货后修改消费者收件地址,且1688及物流服务商不提供转单服务。
1.8 对于运输、搬运、货品本身特性有特殊要求的,商家应提前以书面形式向1688及物流服务商说明,否则货品损毁、灭失的损失由商家承担。1688及物流服务商目前只提供常规温度和湿度的配送服务,暂不提供低温、恒温、保湿等特殊配送服务。针对以下易碎品(包括但不限于以下类别),商家交付给1688及物流服务商承运前需要做好包装防护。易损品在运输中出现破损的,1688及物流服务商不承担破损赔偿责任。易碎品品类如下:

1.9 1688及物流服务商承诺每个包裹免第二次配送费。若遇包裹不能正常派送(包括但不仅限于:无法联系上收货人、收货人要求改期配送的),1688及物流服务商应再次联系收货人,与收货人确认后作二次派送,若第二次派送仍然失败,则将包裹逆向退回至关联卖家。
1.10 订单在揽收后,签收前的某个物流节点停滞超过4天(目的地为新疆、西藏、青海、甘肃、宁夏省区的订单,停滞天数为7天,停滞天数从停滞时间的次日0时开始计算),1688及物流服务商未回传任何物流变化信息的,商家可向1688及物流服务商发起丢失投诉,1688及物流服务商应在商家发起投诉后36小时内进行物流信息更新或提供货品未丢失的证明,否则投诉判责成立(因疫情等不可抗力原因除外,大促及春节期间除外,春节期间的具体配送时效规则以1688及物流服务商另行通知为准)。
1.11 1688及物流服务商承诺按照面单地址将包裹配送给消费者,但是对于收货地址在学校、医院、军队、景区、党政机关及其家属院、外交领事馆、海关特殊监管区(景区、保税区、出口加工区、保税物流园区、跨境工业园区、保税港区、综合保税区)等派件员无法进入的区域(下称“特殊区域”),1688及物流服务商派送时将短信通知收件人前往取件(未留相关联系信息的除外)。
1.12 如商家委托1688及物流服务商提供服务的货品中包含禁止销售、运输、配送的危险品、违禁品或不符合1688及物流服务商公布标准的货品,1688及物流服务商有权利拒收。
1.13 因不可抗力、重大政府事件、收货人不在、1688及物流服务商公告的恶劣天气、自然灾害、疫情影响等特殊情况造成配送延迟的,1688及物流服务商免责。
2. 系统和信息回传服务
2.1 对于商家在拼团截团后(拼团截团日为“T”)的24小时内完成打包、发货并推单至1688及物流服务商且于T+48小时内交接给揽件员的包裹,1688及物流服务商需于T+48小时内将揽收状态(TMS_ACCEPT)以及相关包裹的物流费用反馈至1688相关系统,包裹达到此要求且反馈揽收状态成功的,方可视为揽收准时。
2.2 对于商家在拼团截团后(拼团截团日为“T”)的24小时内完成打包、发货并推单至1688及物流服务商且于T+48小时内交接给揽件员的包裹,属于24小时时效区域的订单,1688及物流服务商保证在T+3日的24:00之前,将签收状态反馈至1688相关系统;属于48小时时效区域的订单,1688及物流服务商保证在T+4日的24:00之前,将签收状态反馈至1688相关系统,以此类推。包裹达到此要求且反馈签收状态成功的,视为配送准时。具体订单对应的时效区域以1688相关系统为准。
3、查询服务
商家有权查询货品的运输状态,1688及物流服务商应该给予积极配合。1688及物流服务商应负责答复商家就货品送达与否、送达时间等运输状态提出的查询。
二、投诉与赔付
1.如订单发生异常,商家提供的凭证证明1688及物流服务商存在本协议约定违约情形的,则1688及物流服务商按照约定的标准承担赔偿责任。商家授权1688及物流服务商针对部分投诉类型按照本协议约定的赔偿标准通过淘特平台直接向消费者赔付。1688及物流服务商多赔付的,有权追回。
2.针对发生异常的订单,商家须在订单下发后30天内(非正常签收、签收后货物破损的投诉须在签收后15天内),通过1688相关系统发起投诉;针对逆向服务产生的异常,商家须自1688及物流服务商逆向配送节点更新之日起(包括但不限于已拦截、已拒收、已退回等,如果前述物流节点并存的情况下以最早的物流节点为准)30天内通过1688相关系统发起投诉。否则,造成异常情况无法核实,1688及物流服务商将不承担任何责任。对1688及物流服务商处理结果有疑义的订单,商家应在1688及物流服务商确定之日起10日内反馈,如未及时反馈的,视为认可1688及物流服务商的处理结果。
3. 针对商家发起的咨询问题1688及物流服务商需在24小时内回复,投诉问题需在72小时内完结。
4.商家如出现虚假举证(包括但不限于引导消费者恶意虚假举证、非依据事实恶意举证)等不诚信行为,则自1688及物流服务商确认商家虚假举证之日起15个自然日内就商家在该期间创建的物流订单中,与商家虚假举证同类的投诉,1688及物流服务商将不予赔付。同时1688及物流服务商有权将商家虚假举证的事实通知陶特平台,并保留对之前已赔付订单追偿的权利。
5. 赔付标准(除下述赔偿外,如1688及物流服务商提供的服务未达到本协议约定的要求导致商家损失的,1688及物流服务商将赔偿商家因此遭受的直接损失,但赔偿金额不超过1688及物流服务商因该订单/货品向商家收取的物流服务费用。商家仅可就下述投诉选择一种类型进行投诉,商家投诉成立后,将无权进行其他类型投诉;如因特殊情形,商家需对同一订单/货品发起多次投诉的,商家应在首次投诉后30日内以线下形式发起,1688及物流服务商将根据实际情形确定是否需要重新判责并赔付(赔付时将扣除首次判责已赔付部分费用,如首次判责赔付超过最终判责赔付的,则商家还须退回赔付差额部分)。同时,如1688及物流服务商按照货值赔付给商家后,商家确认相应货品的所有权转移给1688及物流服务商或1688及物流服务商指定的第三方;商家应当在投诉工单处理完成之日起30日内提供1688及物流服务商指定第三方已提走或已退回至1688及物流服务商指定地点的凭证,否则1688及物流服务商有权扣回已经支付的赔付金额。
5.1 如下述投诉赔付场景中因1688及物流服务商原因导致商家多支付了配送费的,1688及物流服务商应当将商家多支付的部分费用退还给商家。
5.2 如双方对下述赔付事项中的赔付标准另行达成一致,但与本协议及附件约定的赔付标准不同,则以双方另行达成一致的赔付标准为准。
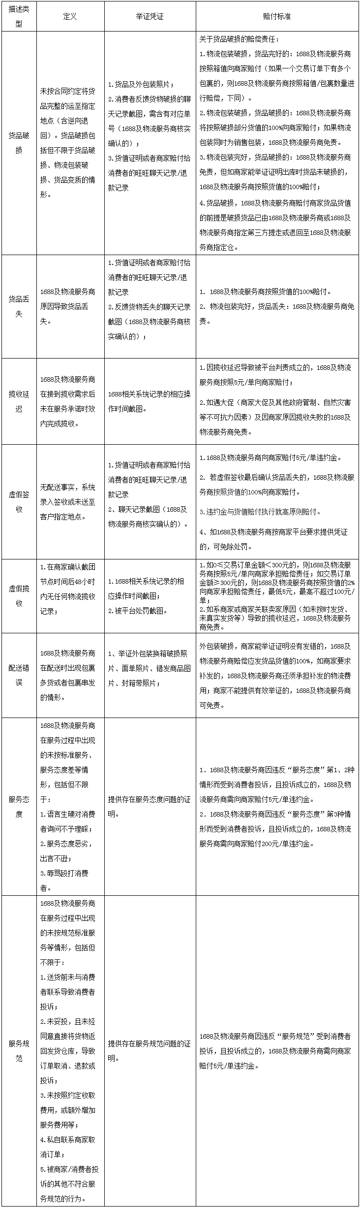
5.3 配送赔付规则

备注:
(1)因不可抗力、商家过错或者托运货品本身的原因(如货品的内在缺陷、合理损耗等)导致货品损失或者托运货品违反本协议或国家禁寄/限寄规定导致货品被国家主管机关没收或依照有关法规处理的,1688及物流服务商免责。
-
Ao沐沐电商
6687人在用最安全S资源,100%真实手工补单,提升店铺商品人气权重,安全稳定不降权!
-
礼品网-0.7元发全国
29082人在用低至0.7元发全国,真实物流,真实礼品,真实派送,提供底单,假一罚十,超时包赔,客服在线,全年无休!
-
柚子花
39856人在用【安全补单资源】100%真实人工补单,支持多渠道进店,提升店铺商品人气权重,安全稳定不降权!
-
人气魔方
44465人在用100%真实购物花呗大号,7天打造爆款,安全高效不降权!
-
数据宝盒
35574人在用【实力平台推荐】20W真实买家资源,多渠道爆款计划。
-
壁虎看看
24399人在用快手短视频直播电商数据分析工具,多维度为商家提供直播达⼈带货数据及带货能力评估。
-
妙手ERP
4226人在用免费跨境电商ERP软件,支持Shopee、Lazada、TikTok等平台运营
-
熊猫岛礼品代发
30046人在用熊猫岛礼品代发平台,礼品件0.8元发全国,24小时实时物流监控保障所有快件的效率性时效性稳定性,网点充单一单一号真实包裹发货。批量下单,一键发货,每张快递单都真实打印发往全国,千万商家的共同选择。

