淘宝网关于旅行与出入境相关商品及服务类禁售规则修订的公示通知
2022-05-31 15:16
为了规范淘宝网网购平台的市场管理秩序,为消费者营造安全安心的网购环境,提升消费者的购买信心和满意度,淘宝网拟修订《淘宝平台违禁信息管理规则》,“旅行与出入境相关商品及服务类”新增国内门票等禁售商品。此次规则变更于2022年5月31日进行公示通知,将于2022年6月21日生效。
此次规则主要变更点:
1、禁止发布旅游门票、邮轮游船船票、境外电话卡、境外随身wifi租赁、境外当地玩乐、境内酒景套餐类商品或服务,飞猪已另行实施商家准入措施的商家和天猫商家除外。
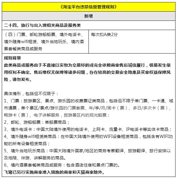
具体变更内容如下:

-
Ao沐沐电商
6683人在用最安全S资源,100%真实手工补单,提升店铺商品人气权重,安全稳定不降权!
-
礼品网-0.7元发全国
29080人在用低至0.7元发全国,真实物流,真实礼品,真实派送,提供底单,假一罚十,超时包赔,客服在线,全年无休!
-
柚子花
39854人在用【安全补单资源】100%真实人工补单,支持多渠道进店,提升店铺商品人气权重,安全稳定不降权!
-
人气魔方
44463人在用100%真实购物花呗大号,7天打造爆款,安全高效不降权!
-
数据宝盒
35574人在用【实力平台推荐】20W真实买家资源,多渠道爆款计划。
-
壁虎看看
24399人在用快手短视频直播电商数据分析工具,多维度为商家提供直播达⼈带货数据及带货能力评估。
-
妙手ERP
4226人在用免费跨境电商ERP软件,支持Shopee、Lazada、TikTok等平台运营
-
熊猫岛礼品代发
30046人在用熊猫岛礼品代发平台,礼品件0.8元发全国,24小时实时物流监控保障所有快件的效率性时效性稳定性,网点充单一单一号真实包裹发货。批量下单,一键发货,每张快递单都真实打印发往全国,千万商家的共同选择。

