点淘APP618问答打榜赛火热开启!
2022-05-25 10:05
点淘APP618问答打榜赛火热开启!!主播/商家按指定问题,拍摄问答短视频,带话题发布视频参与打榜PK,千万短视频曝光、海量直播流量等你来抢!
一、活动时间
投稿开始时间:2022年5月18日 00:00:00
投稿截止时间:2022年6月10日 23:59:59
榜单上线时间:2022年5月20日
排名公布时间:2022年6月11日
奖励发放时间:2022年6月11日 00:00:00-6月30日 23:59:59
二、参与资格
本次活动面向所有主播和商家开放。
三、参与方式
通过点淘APP进行点淘种草官(主播/商家)的认证,审核通过即视为报名成功,审核未通过的创作者无法参与活动。 认证路径:【点淘APP“我的”个人主页-右上角按键-创作者中心】,同时扫码加群:

四、投稿要求
1、本次活动视频内容必须是问答形式:在视频前10s中描述问题(可通过字幕、口播、AI配音、剧情演绎等形式),后续通过视频内容提供解决方法。
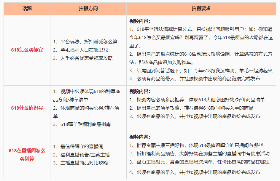
2、本次活动视频内容必须围绕话题词展开,并在发布视频时打上话题词(必须一字不差,不然无法进入话题和累计数据打榜,带多个话题词仅计算一个话题)——

3、视频时长需在12s以上,不得超过5分钟;视频最低分辨率720P(长宽都必须大于720P)。
4、必须填写标题,且字数>10个字,格式:标题+#话题# 。
5、必须带上视频里主推的商品链接,且商品必须符合《点淘社区管理规则》。
6、视频封面图美观,可为视频主体人物/商品/场景等;禁黑屏/文字过多/模糊图片。
7、活动期间,在点淘APP带该话题发布符合话题内容要求的视频,且投稿通过平台内容审核即可进入榜单排名。
8、活动期间点淘种草官可以在活动页面查看个人视频数据,结束后以榜单的形式进行排名公示。(活动页面可以通过【点淘APP“我的”个人主页-右上角按键-创作者中心-618问答打榜赛】进入。)
9、每人每天投稿数不超过10条。
六、活动奖励
活动分3个话题,按照作者投稿视频的商品点击、点赞、涨粉等数据综合计算分数。分数越高,排名越靠前。

奖励须知:
投稿视频必须符合话题要求,不符合话题要求的视频将被踢出榜单。
活动奖励发放前已被删除的视频或非原创视频(搬运、盗取、被举报等)将自动取消活动参与资格不再计入排名,同时平台将收回所有对应的活动奖励。
活动奖励将由官方小二对接发放,主播可指定时间进行投放。
奖励在6月11日-6月30日期间发放,每日有限额,先到先得。
奖励通过流量券的形式发放到主播后台,主播/商家可根据实际情况自行使用。注意,流量券奖励将在发放7天后失效,请主播/商家领取后尽快使用!流量券必须在获奖本人名下直播间使用且不可转赠,发放对象要求符合《淘宝直播营销准入基础规则》,且安全码为绿码。
六、视频规范
活动视频中不得发布易导致交易风险的外部网站的信息或商品,或者发布风险广告信息的行为。如发布社交、导购、团购、促销、购物平台等外部网站或APP的名称、LOGO、二维码、超链接、联系账号等信息。特定市场另有约定的除外。
活动视频必须原创,严禁搬运,不得侵犯他人的知识产权及其他合法权益。一旦发现搬运、盗用等侵权行为,立即取消该主播所有奖励资格,同时平台保留对知识产权侵权行为人进行追究相关法律责任的权利。
活动视频必须符合《淘宝平台交互风险信息管理规则》《点淘社区管理规则》且符合其他点淘APP短视频审核规则。
成功参与本活动的点淘主播知悉并授权点淘官方使用其投稿视频内容进行端内外宣传。
直播内容需符合《淘宝直播管理规则》。
-
Ao沐沐电商
6683人在用最安全S资源,100%真实手工补单,提升店铺商品人气权重,安全稳定不降权!
-
礼品网-0.7元发全国
29079人在用低至0.7元发全国,真实物流,真实礼品,真实派送,提供底单,假一罚十,超时包赔,客服在线,全年无休!
-
柚子花
39851人在用【安全补单资源】100%真实人工补单,支持多渠道进店,提升店铺商品人气权重,安全稳定不降权!
-
人气魔方
44462人在用100%真实购物花呗大号,7天打造爆款,安全高效不降权!
-
数据宝盒
35573人在用【实力平台推荐】20W真实买家资源,多渠道爆款计划。
-
壁虎看看
24399人在用快手短视频直播电商数据分析工具,多维度为商家提供直播达⼈带货数据及带货能力评估。
-
妙手ERP
4226人在用免费跨境电商ERP软件,支持Shopee、Lazada、TikTok等平台运营
-
熊猫岛礼品代发
30046人在用熊猫岛礼品代发平台,礼品件0.8元发全国,24小时实时物流监控保障所有快件的效率性时效性稳定性,网点充单一单一号真实包裹发货。批量下单,一键发货,每张快递单都真实打印发往全国,千万商家的共同选择。

