关于《淘宝平台违禁信息管理规则》修订电费类规则公示通知,5月27日生效
2022-05-21 17:14
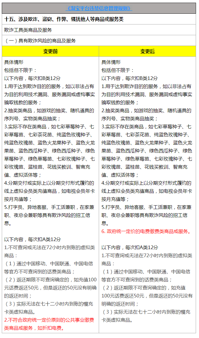
为了规范淘宝网网购平台的市场管理秩序,为消费者营造安全安心的网购环境,提升消费者的购买信心和满意度,淘宝网将依据国家相关法律法规,现特对《淘宝平台违禁信息管理规则》电费类商品的禁售条款进行变更。一起来看规则变更内如:
此次规则变更于2022年5月20日公示,将于2022年5月27日正式生效。
此次规则主要变更点:
1、禁止销售政府统一定价的电费缴费类商品或服务。
具体变更内容如下:

-
Ao沐沐电商
6683人在用最安全S资源,100%真实手工补单,提升店铺商品人气权重,安全稳定不降权!
-
礼品网-0.7元发全国
29079人在用低至0.7元发全国,真实物流,真实礼品,真实派送,提供底单,假一罚十,超时包赔,客服在线,全年无休!
-
柚子花
39851人在用【安全补单资源】100%真实人工补单,支持多渠道进店,提升店铺商品人气权重,安全稳定不降权!
-
人气魔方
44462人在用100%真实购物花呗大号,7天打造爆款,安全高效不降权!
-
数据宝盒
35573人在用【实力平台推荐】20W真实买家资源,多渠道爆款计划。
-
壁虎看看
24398人在用快手短视频直播电商数据分析工具,多维度为商家提供直播达⼈带货数据及带货能力评估。
-
妙手ERP
4226人在用免费跨境电商ERP软件,支持Shopee、Lazada、TikTok等平台运营
-
熊猫岛礼品代发
30046人在用熊猫岛礼品代发平台,礼品件0.8元发全国,24小时实时物流监控保障所有快件的效率性时效性稳定性,网点充单一单一号真实包裹发货。批量下单,一键发货,每张快递单都真实打印发往全国,千万商家的共同选择。

