1688现货消费品商品成长升级,商家速看
2022-11-18 17:00
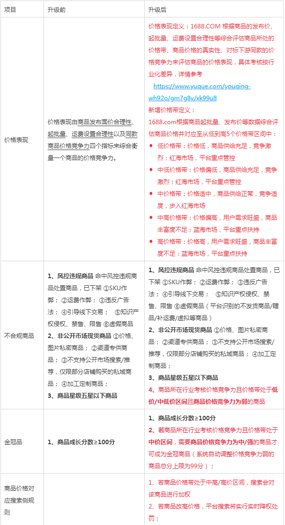
为更好的识别平台优质的商品,为优商、优品匹配确定性购买意愿的买家,提升买家的采购效率和采购体验,平台将升级消费品品现货商品成长,通过强化商品价格对整体商品成长的影响、平台级的商品分层&流量分层的机制引导和筛选更多、更好的标价真实、对标下游更有源头竞争能力的商品,全面提升平台优质买家的采购体验。
本次核心升级针对1688.com现货消费品商品,具体升级内容核心变化如下:

本次变更将于2022年12月1日起升级,其中2022年12月1日-12月8日为缓冲期,商家可在此阶段按系统指引对商品进行优化;12月9日起,相关规则关联的权益发放、降权等治理措施正式生效。
-
Ao沐沐电商
6769人在用最安全S资源,100%真实手工补单,提升店铺商品人气权重,安全稳定不降权!
-
礼品网-0.7元发全国
29122人在用低至0.7元发全国,真实物流,真实礼品,真实派送,提供底单,假一罚十,超时包赔,客服在线,全年无休!
-
柚子花
40001人在用【安全补单资源】100%真实人工补单,支持多渠道进店,提升店铺商品人气权重,安全稳定不降权!
-
人气魔方
44630人在用100%真实购物花呗大号,7天打造爆款,安全高效不降权!
-
数据宝盒
35606人在用【实力平台推荐】20W真实买家资源,多渠道爆款计划。
-
壁虎看看
24442人在用快手短视频直播电商数据分析工具,多维度为商家提供直播达⼈带货数据及带货能力评估。
-
妙手ERP
4240人在用免费跨境电商ERP软件,支持Shopee、Lazada、TikTok等平台运营
-
熊猫岛礼品代发
30071人在用熊猫岛礼品代发平台,礼品件0.8元发全国,24小时实时物流监控保障所有快件的效率性时效性稳定性,网点充单一单一号真实包裹发货。批量下单,一键发货,每张快递单都真实打印发往全国,千万商家的共同选择。

