淘宝直播今夜大明星-双12特别企划如何提报?
2022-11-18 15:36
淘宝直播平台双十二期间新推出今夜大明星-双12特别企划活动,具体活动内容如下:
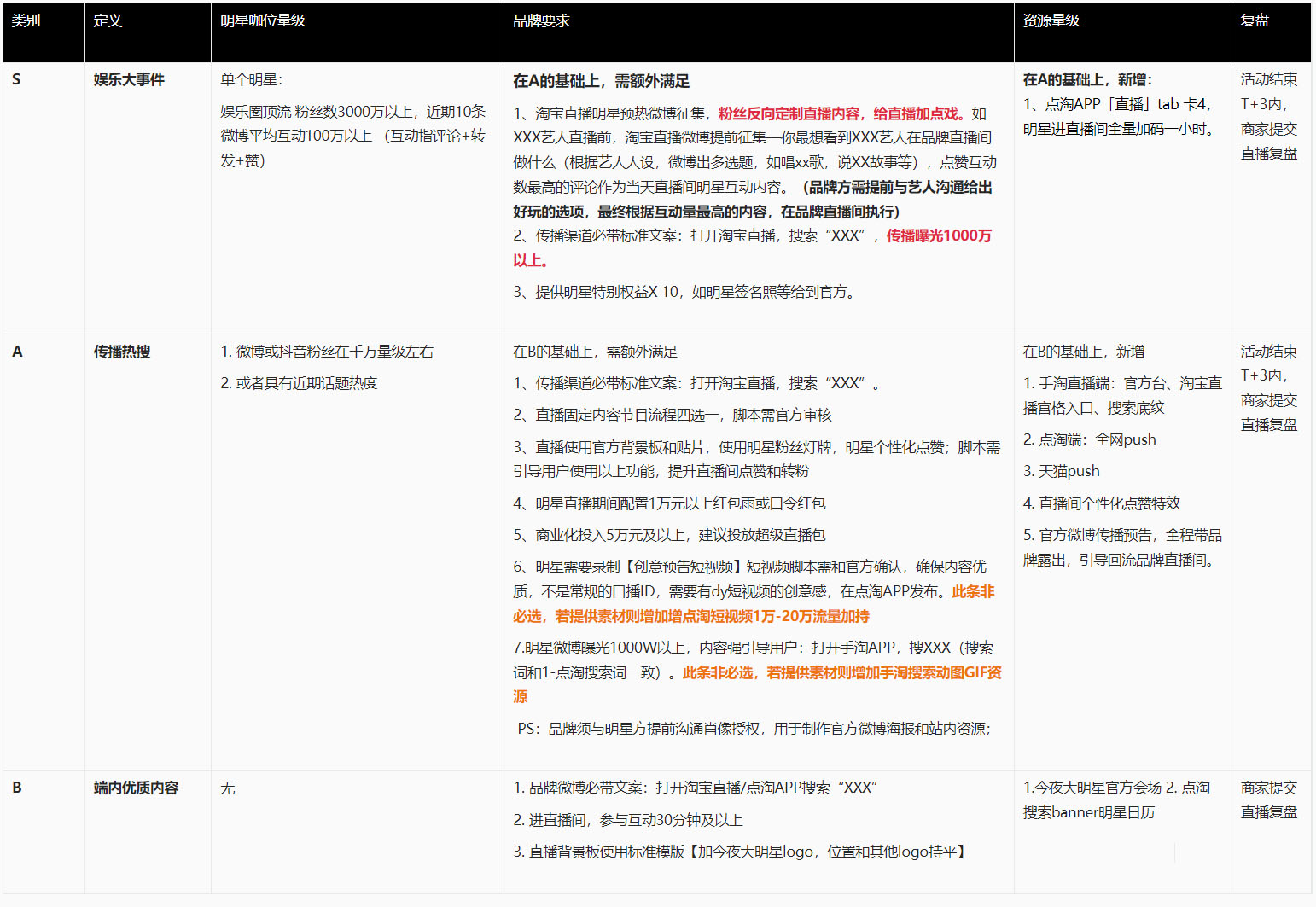
S级玩法新增:深入粉圈,粉丝反向定制明星直播内容,给直播加点戏。
1、招商范围:双12期间,明星进品牌直播间
2、提报地址:https://survey.taobao.com/apps/zhiliao/a2AwvAGBQ
3、提交节奏:11月23日24点前必须要提报双12申请,过时不候。
4、直播时间:明星官方台建议20:30-21:00,如果有其他时间需要,需要官方协调,时间不可保证。
5、报备流程:应广电局要求,明星直播强制要求一定要完成广电报备,必须确认报备完成以后,才能上线资源。请提前一周联系您的运营小二进行报备,并填写本场直播的备案号。若未按时报备资源位取消。

6、直播固定内容玩法四选一:
(1)关于我的三个关键词:明星阐述关键词背后的故事;
(2)明星结合产品才艺表演:才艺类型包括但不限于:画画、模仿、魔术、绕口令、唱歌、演奏等。例如:庆怜用MAC口红画画;朱一龙用TF口红表演魔术;
(3)关于我的10个问题:背景音乐全程播放,纯音乐,套用自我介绍梗“我是浙江的,浙江杭州的,杭州话的xx怎么说”
(4)模仿XX角色的方式直播带货:本人演过的角色,比如:刘亦菲模仿《梦华录》赵盼儿的方式直播带货;王菊上演宫廷穿越剧,古装妆造推荐产品。王耀庆x总裁人设,段子手附体。模仿最近热门角色,比如影视剧人物:梦华录-三娘;动漫人物:间谍过家家-阿妮亚;经典人物:容嬷嬷、白娘子等等。
7、S档选项参考:
1.现场DIY:美甲、手绘、调制饮品、根据情景穿搭、试妆、即兴弹唱;
2.方言rap、用双语录制早晚安语录;
3.现场拍立得、模仿emoji表情抓拍;
4.经典再现影视剧名场面、mbti连连看:演绎的角色分别对应的是哪种人格。
5.颠倒语句顺序,但不影响阅读,迅速破解乱码的名台词/歌词,现场演绎或清唱出来。
本次淘宝直播今夜大明星-双12特别企划如上,快去参与本次直播活动吧!
-
Ao沐沐电商
6767人在用最安全S资源,100%真实手工补单,提升店铺商品人气权重,安全稳定不降权!
-
礼品网-0.7元发全国
29121人在用低至0.7元发全国,真实物流,真实礼品,真实派送,提供底单,假一罚十,超时包赔,客服在线,全年无休!
-
柚子花
40000人在用【安全补单资源】100%真实人工补单,支持多渠道进店,提升店铺商品人气权重,安全稳定不降权!
-
人气魔方
44629人在用100%真实购物花呗大号,7天打造爆款,安全高效不降权!
-
数据宝盒
35606人在用【实力平台推荐】20W真实买家资源,多渠道爆款计划。
-
壁虎看看
24442人在用快手短视频直播电商数据分析工具,多维度为商家提供直播达⼈带货数据及带货能力评估。
-
妙手ERP
4240人在用免费跨境电商ERP软件,支持Shopee、Lazada、TikTok等平台运营
-
熊猫岛礼品代发
30070人在用熊猫岛礼品代发平台,礼品件0.8元发全国,24小时实时物流监控保障所有快件的效率性时效性稳定性,网点充单一单一号真实包裹发货。批量下单,一键发货,每张快递单都真实打印发往全国,千万商家的共同选择。

