关于《淘宝直播原石行业管理规范》信息发布要求变更通知
2022-11-11 14:06
为了进一步完善对直播原石主播信息发布的管理,淘宝直播将对《淘宝直播原石行业管理规范》进行补充和修订。具体变更详情内容如下:
此次规则变更于2022年11月10日进行公示通知,将于2022年11月17日正式生效。
此次规则主要变更点如下:
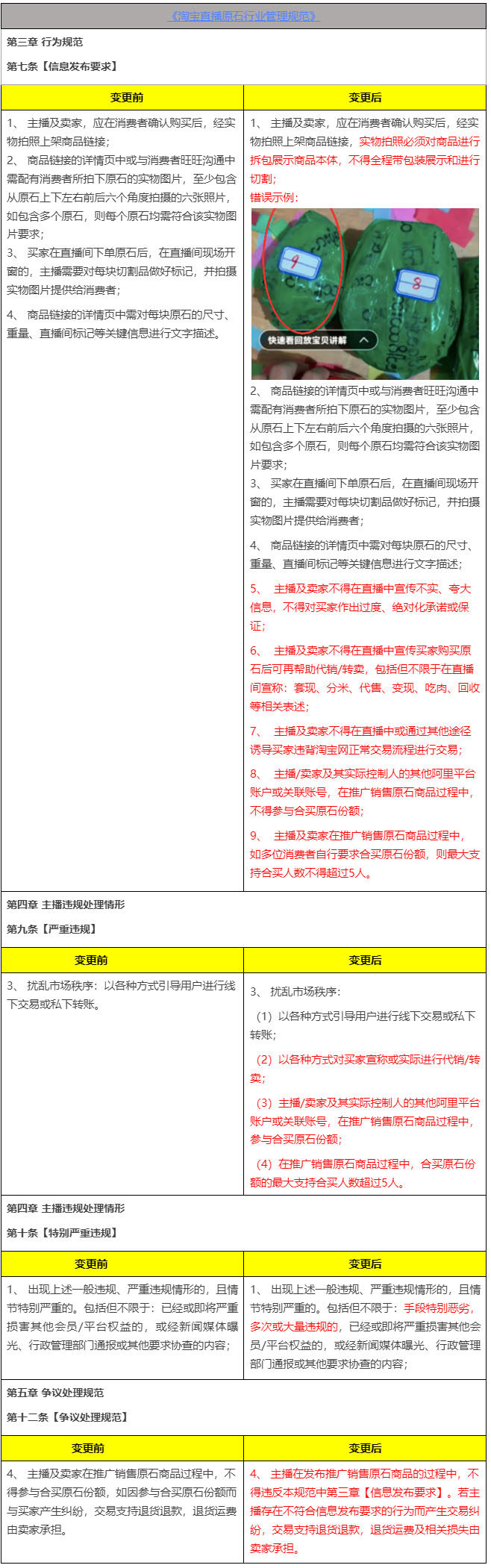
1、针对第三章 行为规范 第七条【信息发布要求】中新增关于拆包、不得代销、不得引导线下交易、合买人数限制相关规范;
2、针对第四章 主播违规处理情形 增加相关违规处理情形的处理标准;
3、针对第五章 争议处理规范 第十二条【争议处理规范】中新增违反上述规范的争议处理标准。
此次规则具体变更点如下:

-
Ao沐沐电商
6767人在用最安全S资源,100%真实手工补单,提升店铺商品人气权重,安全稳定不降权!
-
礼品网-0.7元发全国
29121人在用低至0.7元发全国,真实物流,真实礼品,真实派送,提供底单,假一罚十,超时包赔,客服在线,全年无休!
-
柚子花
39994人在用【安全补单资源】100%真实人工补单,支持多渠道进店,提升店铺商品人气权重,安全稳定不降权!
-
人气魔方
44619人在用100%真实购物花呗大号,7天打造爆款,安全高效不降权!
-
数据宝盒
35605人在用【实力平台推荐】20W真实买家资源,多渠道爆款计划。
-
壁虎看看
24442人在用快手短视频直播电商数据分析工具,多维度为商家提供直播达⼈带货数据及带货能力评估。
-
妙手ERP
4240人在用免费跨境电商ERP软件,支持Shopee、Lazada、TikTok等平台运营
-
熊猫岛礼品代发
30070人在用熊猫岛礼品代发平台,礼品件0.8元发全国,24小时实时物流监控保障所有快件的效率性时效性稳定性,网点充单一单一号真实包裹发货。批量下单,一键发货,每张快递单都真实打印发往全国,千万商家的共同选择。

