关于京东开放平台普通食品商品信息合规规范
2022-11-07 16:15
京东平台新发布《京东开放平台普通食品商品信息合规规范》,本次京东规则适用于经营普通食品的京东商家,11月11日生效!
第一章规范概述
第一条适用范围
(一)本规范适用于经营普通食品的京东商家。
(二)本规范适用于商品页面所有模块,包括但不限于商品标题、商品主图及视频、广告标语、销售属性、商品属性、扩展属性、商品详情。
(三)本规范适用于除保健食品、特殊医学用途配方食品和婴幼儿配方食品等特殊食品外的普通食品。
第二章商品发布要求
第二条展示要求
(一)预包装食品须展示包装上的营养成分表和配料表,若自行设计非直接展示包装上营养成分表和配料表,展示信息须与商品实物包装一致,不得漏写、少写或者更改。
(二)商品发布时须正确、完整填写食品生产许可编号、保质期等属性。
(三)标题中不得堆砌销售属性值误导消费者,如规格重量、商品数量等。
(四)商品的描述信息须保持各模块宣传一致,如品牌名称、食品生产许可证编号、配料表、营养成分、保质期、生产日期、产地等信息。
(五)纯牛奶商品主图第二张须展示丙二醇未检出的检测报告。(慧采平台纯牛奶商品须于第三张商品主图展示丙二醇未检出的检测报告。)
(六)禁止使用“QS+数字”的生产许可证。
(七)禁止发布售卖盲盒类食品礼盒,套餐礼盒的清单需要清晰展示商品种类、数量等信息。
(八)检测报告展示需清晰,信息需全面,需清晰展示检测机构、报告编号、检测项等相关内容。(建议除上传检测报告外,可用文字准确描述检测机构、报告编号、检测关键项,以便消费者查看理解。)具体可参考《商品检测报告规范展示说明》。
第三条商品合规宣传规范
(一)禁止宣传任何保健及疾病治疗功能,并且不得使用医疗用语或与药品、医疗器械相混淆的用语,如减肥、祛湿、降三高、长高、糖尿病食品、三高人群食品、糖友主食、甲状腺专用、推荐高血压人群长期食用、适用于高血糖等。
(二)固体饮料不得使用文字或者图案进行明示、暗示或者强调产品适用于未成年人、老人、孕产妇、病人、存在营养风险或营养不良人群等特定人群,不得使用生产工艺、原料名称等明示、暗示涉及疾病预防、治疗功能、保健功能以及满足特定疾病人群的特殊需要等功效。
(三)食品不得使用医疗机构、医生的名义或者形象,涉及特定功效的,不得利用专家、消费者的名义或者形象做证明。
(四)非婴幼儿辅助食品,不得使用婴幼儿、辅食、适用月龄0-36个月等宣传内容,也不得使用婴幼儿形象。
(五)食品不得声称全部或者部分替代母乳,不得使用“人乳化”、“母乳化”或近似术语宣传。
(六)商品进行营养成分或能量声称须提供条件及要求的营养成分表作为证明,功能声称须使用GB28050中的功能声称用语,具体可参考《京东开放平台营养成分信息合规规范》。
(七)以下商品信息须出具证明:
1、有机食品、绿色食品、无公害农产品须出具有效期内的证明置于页面或上传至品质楼层并亮标。
2、普通产品禁止宣传为地理标志产品,地理标志产品须单品维度上传地标相关资质证明至品质楼层亮标。具体可参考《京东开放平台商家地理标志类商品管理规则》。
3、“无污染、非转基因食品、中华老字号、非物质文化遗产”等认证宣传须出具有效认证证明。
4、转基因食品应显著标示;对我国未批准进口用作加工原料且未批准在国内商业化种植,市场上并不存在该种转基因作物及其加工品的食用植物油,标签、说明书不得标注“非转基因”字样;禁止使用更健康、更安全等误导性广告词。
5、“0添加、无添加、不添加”等宣传内容须具体描述“未添加+成分名称、不添加+成分名称、0添加+成分名称”,并展示符合宣传的配料表作为依据。
(八)禁止商品混淆宣传:
1、配料表上乳原料排在“水”或者其他配料后面的商品属于含乳饮料,不属于液体乳;名称中含有“饮料(饮品)”、“乳味(奶味)”字样的商品不属于液体乳,禁止宣传为牛奶等乳制品。
2、“纯牛(羊)奶”或“纯牛(羊)乳”是仅以生牛(羊)乳为原料的超高温灭菌乳;全部用乳粉生产的灭菌乳须标明“复原乳”或“复原奶”,在生牛(羊)乳中添加部分乳粉生产的灭菌乳应标明“含××%复原乳”或“含××%复原奶”。
3、禁止将固体饮料商品直接宣传为奶粉、乳粉,须按包装原产品名称宣传;标题及页面中只可宣传含有/添加某奶粉或者乳粉,不可单独出现奶粉、乳粉字样。
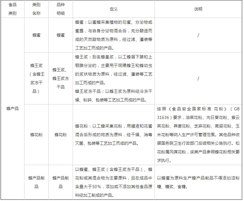
4、蜂产品制品中蜂蜜、蜂王浆(含蜂王浆冻干品)和蜂花粉中不得添加任何其他物质;蜂产品制品中蜂蜜、蜂王浆(含蜂王浆冻干品)、蜂花粉或其混合物在成品中含量要大于50%,且以蜂蜜为原料生产的蜂产品制品不得添加淀粉糖、糖浆、食糖。

(九)禁止进行以下宣传:
1、不得渲染给领导干部送礼,宣扬享乐主义、奢靡之风等违背公序良俗和社会良好风尚的违规行为,以及不得进行故意制造噱头、混淆来源、误导公众的虚假宣传,如:“送领导”、“送上司”、“送公务员”等。
2、禁止使用或者变相使用国家机关、国家机关工作人员的名义或者形象(部队、军人、警察、政府等),如“商品经过海关监管、海关认证来为商品背书”。
3、禁止发布国家禁止进口销售的食品。
(十)卡券类商品请参考《京东开放平台卡券商品管理规范》。
(十一)法律、法规规定禁止的其他内容。
第三章违规处置
第四条商家未按照本规范发布商品信息,或存在虚假宣传等情形的,京东有权依据《京东开放平台商家违规积分管理规则》采取处理措施。
第四章附则
第五条京东可根据运营情况随时调整本管理规则并以京东公告的形式向商家公示。
第六条若涉及特殊商品的,除满足本规范要求外,仍须符合特殊商品相关规则。
第七条商家应遵守国家法律、行政法规、部门规章等文件。对任何涉嫌违反国家法律、行政法规、部门规章等文件的行为,本规则已有规定的,适用于本规则。本规则尚无规定的,京东有权酌情处理。但京东对商家的处理不免除其应承担的法律责任。商家在京东的任何行为,应同时遵守与京东及其关联公司签订的各项协议。
第八条本规则于2022年11月4日发布,于2022年11月11日生效。
以上就是京东开放平台普通食品商品信息合规规范的规则内容,商家请知晓!
-
Ao沐沐电商
6763人在用最安全S资源,100%真实手工补单,提升店铺商品人气权重,安全稳定不降权!
-
礼品网-0.7元发全国
29119人在用低至0.7元发全国,真实物流,真实礼品,真实派送,提供底单,假一罚十,超时包赔,客服在线,全年无休!
-
柚子花
39989人在用【安全补单资源】100%真实人工补单,支持多渠道进店,提升店铺商品人气权重,安全稳定不降权!
-
人气魔方
44612人在用100%真实购物花呗大号,7天打造爆款,安全高效不降权!
-
数据宝盒
35605人在用【实力平台推荐】20W真实买家资源,多渠道爆款计划。
-
壁虎看看
24442人在用快手短视频直播电商数据分析工具,多维度为商家提供直播达⼈带货数据及带货能力评估。
-
妙手ERP
4239人在用免费跨境电商ERP软件,支持Shopee、Lazada、TikTok等平台运营
-
熊猫岛礼品代发
30070人在用熊猫岛礼品代发平台,礼品件0.8元发全国,24小时实时物流监控保障所有快件的效率性时效性稳定性,网点充单一单一号真实包裹发货。批量下单,一键发货,每张快递单都真实打印发往全国,千万商家的共同选择。

