关于京东发布不粘锅商品品质认证质量标准
2022-11-07 15:46
为提升京东平台商品品质,帮助消费者臻选优质商品,京东上线“品质优选”标签。商家可通过商家后台-商品管理-商品资质管理页面,上传资质申请此标签。京东将审核资质,评估商品质量,若商品符合所属类目品质优选质量标准,将打上“品质优选”标签。
标签会在商品搜索列表、商品详情页面呈现,商详页面的品质生活栏目会呈现相应质量文件,提升消费者对商品的信任度。京东会对“品质优选”商品定期抽查,如发现质量指数不达标,或有负面舆情,将取消标签。本标准按照GB/T 1.1-2020《标准化工作导则 第1部分:标准化文件的结构和起草规则》起草。
第一章 适用范围
第一条 范围
本标准规定了符合品质优选标准的不粘锅的要求、试验方法、合格判定、标志。
本标准适用于京东平台中销售的具有不粘性能的、内底面平整且直径大于130mm的煎炒锅。
推优产品需要符合GB 4806系列标准的要求。
第二章 规范性引用文件
第二条 规范性引用文件
下列文件对于本文件的应用是必不可少的。凡是注日期的引用文件,仅注日期的版本适用于本文件。凡是不注日期的引用文件,其最新版本(包括所有的修改单)适用于本文件。
GB/T 32095.1-2015 家用食品金属烹饪器具不粘表面性能及测试规范 第1部分:性能通用要求
GB/T 32095.2-2015 家用食品金属烹饪器具不粘表面性能及测试规范 第2部分:不粘性及耐磨性测试规范
GB/T 32095.4-2015 家用食品金属烹饪器具不粘表面性能及测试规范 第4部分:食物模拟测试规范及评价方法
GB/T 32388-2015 铝及铝合金不粘锅
GB/T 32432-2015 家用钢制锅具
GB 4806.1-2016 食品安全国家标准 食品接触材料及制品通用安全要求
GB 4806.5-2016 食品安全国家标准 玻璃制品
GB 4806.7-2016 食品安全国家标准 食品接触用塑料材料及制品
GB 4806.9-2016 食品安全国家标准 食品接触用金属材料及制品
GB 4806.10-2016 食品安全国家标准 食品接触用涂料及涂层
GB 4806.11-2016 食品安全国家标准 食品接触用橡胶材料及制品
第三章 术语和定义
第三条 术语和定义
下列术语和定义适用于本标准:
不粘性
与食品接触的表面具有的不粘着或不易黏附的性质。
耐磨性
不粘表面能够承受磨损的能力。
第四章 指标要求
第四条 有涂层不粘锅应符合表1的规定。

第五条 无涂层不粘锅应符合表2的规定。

第六条 标识
应符合食品安全国家标准的相关规定,具体要求见表3。

第六章 试验方法
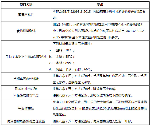
(一)煎蛋不粘性
按GB/T 32095.2-2015条款4.2.1进行试验。
(二)食物模拟测试
参照GB/T 32095.4-2015条款4.1的方法进行试验,共测试3个周期。如在3个周期之前发现有涂层明显脱落或用湿海绵轻拭不能去除的残渣,或煎蛋不粘性不符合GB/T 32095.2-2015 中表2煎蛋不粘性试验评价规定的II级要求,则停止测试并记录周期次数。
(三)手柄(含锅钮)表面温度测试
按GB/T 32388-2015条款6.2.8进行试验。
(四)手柄牢固度性试验
按GB/T 32432-2015附录A进行试验。
(五)耐冷热冲击试验
将试样放在烘箱(精度±1℃)中,加热到200℃并保持30min,30min后将试样取出,迅速放入(25±5)℃的室温水中,以上为1个循环,共试验2个循环。
(六)不粘涂层附着牢度
按GB/T 32095.1-2015条款6.2.5进行试验。
(七)平面耐磨性
参照GB/T 32095.2-2015条款4.3.1的方法进行试验,共摩擦30000个循环。如在30000个循环之前出现裸露基体面宽度超过1mm的磨痕或出现10条长度在2mm以上的线形磨痕暴露基体,则停止测试并记录循环次数。
(八)内涂层耐热骤冷稳定性试验
参照GB/T 32095.1-2015条款6.2.10的方法进行试验,共进行10次。如在完成10次试验之前发现内涂层表面起泡或开裂,则停止测试并记录试验次数。
以上就是关于京东开放平台不粘锅商品品质认证质量标准的全部内容,希望对各位商家能有所帮助!
-
Ao沐沐电商
6763人在用最安全S资源,100%真实手工补单,提升店铺商品人气权重,安全稳定不降权!
-
礼品网-0.7元发全国
29119人在用低至0.7元发全国,真实物流,真实礼品,真实派送,提供底单,假一罚十,超时包赔,客服在线,全年无休!
-
柚子花
39989人在用【安全补单资源】100%真实人工补单,支持多渠道进店,提升店铺商品人气权重,安全稳定不降权!
-
人气魔方
44612人在用100%真实购物花呗大号,7天打造爆款,安全高效不降权!
-
数据宝盒
35605人在用【实力平台推荐】20W真实买家资源,多渠道爆款计划。
-
壁虎看看
24442人在用快手短视频直播电商数据分析工具,多维度为商家提供直播达⼈带货数据及带货能力评估。
-
妙手ERP
4239人在用免费跨境电商ERP软件,支持Shopee、Lazada、TikTok等平台运营
-
熊猫岛礼品代发
30070人在用熊猫岛礼品代发平台,礼品件0.8元发全国,24小时实时物流监控保障所有快件的效率性时效性稳定性,网点充单一单一号真实包裹发货。批量下单,一键发货,每张快递单都真实打印发往全国,千万商家的共同选择。

