热门爆款,但高频召回!欧洲站这3大热销产品合规风险需高度警惕!
2022-11-06 08:55
近年来,出口欧洲的母婴类和电动交通设备等产品,销量持续高速增长。然而,这些热销产品也常常面临因为存在潜在危险或安全隐患等问题被市场监管部门高频召回的困局,对此,卖家不得不高度警惕!
旺季在即,结合近期国家市场监督管理总局缺陷产品管理中心针对欧盟市场产品召回的情况,小编提醒卖家朋友们特别注意并检查这些高频召回产品是否满足相关的合规要求及符合相关的认证标准。同时,还需了解如何高效快速解决合规问题,避免产品因合规不达标问题而被目的国市场监管部门通报、召回、罚款,造成不必要的损失。

欧洲站三大常见被召回产品分别是母婴类产品、个人电动交通设备和珠宝饰品类产品。这些产品的质量、材质成分、研发设计等细节要求,是需要各位卖家重视的硬性门槛。
母婴类产品
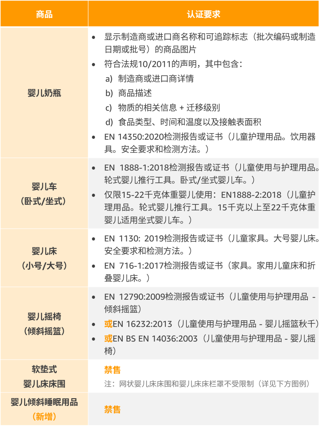
1、婴儿奶瓶
婴儿奶瓶是适合0-48个月婴幼儿使用的饮用器具,具体包括:
1.可重复使用的容器和饮用配件;
2.一次性容器和搭售饮用配件;
3.一次性奶嘴;
4.即用型奶嘴。

2、卧式/坐式婴儿车
卧式/坐式婴儿车可供一名或多名婴儿乘坐,每个乘坐位承重不超过22千克,可供婴儿站立的一体式平台承重不超过20千克。
1.坐式婴儿车:
包含一个底盘和一个或多个座椅的婴儿乘坐工具;
2.卧式婴儿车:
轿厢式四轮手推车,可供婴儿躺卧。

3、婴儿床
1.小号婴儿床:
小号婴儿床(包括摇篮、悬挂式婴儿床和床边婴儿床)是一种婴儿睡具,床板最大内长900毫米,适合婴儿进行自主坐立或借助手和膝盖进行站立的训练。不包括医疗用婴儿床或在医院内使用的婴儿床。
2.大号婴儿床:
适合家用,内长大于900毫米但不超过1400毫米。还包括可转换为其他商品(如护理台、婴儿围栏等)的婴儿床。
4、婴儿摇椅(倾斜摇篮)
婴儿摇椅(倾斜摇篮)是一种自立式商品,用于在看护人的帮助下或以其他方式让婴儿以斜躺的姿势摇动。婴儿摇椅通常用于尚不具备独自坐立能力(大约0-6个月)的婴儿。供体重不超过9千克或无法独自坐立的婴儿使用的固定式/折叠式倾斜摇篮或摇篮秋千,亦属于本规则的适用范畴。
5、软垫式婴儿床床围
软垫式婴儿床床围是一种织物垫,它沿着婴儿床的内部边缘排列,旨在防止婴儿的头和四肢撞到板条上,或卡在板条之间。
6、婴儿倾斜睡眠用品
婴儿倾斜睡眠用品是具有倾斜睡眠表面的独立式产品,主要用于为5个月以下或开始侧身或翻身(以较早者为准)的婴儿当作寝具。亚马逊商城禁止销售这类婴儿倾斜睡姿固定垫产品。
禁售婴儿倾斜睡眠用品细分种类✦
1.框架式倾斜睡眠用品:
具有半硬质睡眠表面的自支撑式商品,既可以固定,也可以手动和/或自动摇摆。

2.吊床:
通常由织物制成,悬挂在婴儿床的两个或更多支撑点上,或者悬挂在支架或天花板上。

3.紧凑型倾斜睡眠用品(婴儿睡眠躺椅)

4.辅助式倾斜睡眠用品:
用于为婴儿或新生儿当作寝具。此类商品可安装在另一种商品上,也可以通过某种方式由另一种商品提供支撑,可固定也可调节。

5.垫枕垫:
此类婴儿睡姿固定垫包括一块带两个垫枕或海绵块的垫子(倾斜或平坦),可能配绑带,也可能不配绑带。此类固定垫包括带两个垫枕或泡棉块的“楔形”垫,不包括用于在汽车座椅中固定婴儿头部的带垫枕垫子。

6.无垫枕楔形垫:
此类婴儿睡姿固定垫包括三角形海绵块,该海绵块位于婴儿床或摇篮的床笠或床垫下,可抬升睡眠表面的头部位置。

7.婴儿护头枕和枕头:
此类商品用于当婴儿处于仰卧姿势时固定和支撑婴儿的头部。

8.其他婴儿倾斜睡眠用品配件:
可以附加到婴儿倾斜睡眠用品中的商品(声音和振动机、垫片)。

个人电动交通设备
1.滑板车产品
滑板车产品是一种自推进式两轮电动设备,由板载电池组供电,具有两个轮子,两轮之间有一个供骑车人站立和保持平衡的踏板。用户可通过转移自身重心来使设备沿期望的方向移动。自推进式两轮设备没有把手。

2.自平衡踏板车/电动单轮车
自平衡踏板车或电动单轮车是一种自推进式电动设备,由板载电池组供电,具有一个或两个位于中央的轮子,轮子两侧各有一个小踏板,供骑车人在行进中站立。用户可通过转移自身重心来使设备沿期望的方向移动。自推进式两轮设备没有把手。

3.电动滑板
电动滑板有四个轮子和一个带有动力系统的附加电池组,可以增加扭矩,帮助骑车人行进。电动滑板可能有手持遥控器,让骑车人在使用期间控制滑板。

4.电动踏板车
电动踏板车是一种无座位的个人电动交通设备,可以有多种形式,包括可折叠踏板车和支架踏板车。

5.电动轻便摩托车和电动自行车
带座椅的可骑乘踏板车(轻便摩托车)有两个或三个轮子,最高速度可达45公里/小时。电动自行车配备了电动马达和踏板作为辅助,最高速度可达25公里/小时。两者均用于个人出行。

6.自平衡个人交通工具
自平衡交通工具可能有一个或两个车轮。这些设备由可充电电池组供电,并通过骑车人的转移重心来平衡设备。常见的自平衡交通工具包括Segway品牌商品和OneWheel品牌商品。

7.电动自行车
电动自行车是个人出行使用的两轮设备。其外形类似于普通自行车,带有附加电池和动力系统,可以增加扭矩,帮助骑车人顺利通过高处或崎岖的地形。

8.电动三轮车
电动三轮车相当于电动自行车,只是多了一个车轮。

9.电动四轮车
电动四轮车最高速度可达45公里/小时,用于个人出行。

珠宝饰品类产品
在亚马逊商城中发布珠宝饰品类商品时,您必须确保遵守欧洲议会和理事会《关于化学品注册、评估、许可和限制(REACH)》的第1907/2006号法规(EC)。
为遵守适用的法律法规,亚马逊禁止销售超出法规附录XVII中规定的限制级别的商品。对于某些商品,亚马逊要求制造商提供能够证明商品遵守REACH法规中对镉、铅和镍的含量限制的REACH声明或检测报告。这些商品包括:
1.戴在手腕和脚踝上的珠宝首饰和仿制珠宝首饰,例如手镯和脚链;
2.戴在颈部的珠宝首饰和仿制珠宝首饰,例如项链;
3.刺穿皮肤的珠宝首饰和仿制珠宝首饰,例如耳环和穿环商品;
4.戴在手指和脚趾上的珠宝首饰和仿制珠宝首饰,例如戒指和趾环。
《关于化学品注册、评估、许可和限制(REACH)》法规附录XVII n.23、27和63针对含金属成分的商品做出了限制,其中也规定了镉、铅和镍的最大允许含量:

根据《关于化学品注册、评估、许可和限制(REACH》法规的规定,如果商品(即成品)的某些化学物质(例如重金属)含量超过限制,则不得销售。

母婴类产品
在亚马逊网站上销售上文介绍的母婴类产品,您需要提供以下信息:
1.公司名称(如适用)和卖家编号;
2.电子邮件地址和电话号码;
3.您发布的上述母婴类产品的ASIN列表;
4.确认每件商品均已通过检测且符合上述法规和标准的检测报告。
法规/标准要求✦

软垫式婴儿床床围可售/禁售产品图例✦


如欲了解更多详情,请复制对应链接至浏览器,登录亚马逊卖家平台,查看相关页面:
1.婴儿奶瓶:
https://sellercentral.amazon.co.uk/gp/help/external/5QG639JAKKZYJRV?language=zh_CN
2.婴儿车(卧式/坐式):
https://sellercentral.amazon.co.uk/gp/help/external/QQKB9Y8K3MYAS4H?language=zh_CN
3.婴儿床(小号/大号):
https://sellercentral.amazon.co.uk/gp/help/external/6WRBRX9LXX3CG87?language=zh_CN
4.婴儿摇椅(倾斜摇篮):
https://sellercentral.amazon.co.uk/gp/help/external/NV6G4GCSJXFBNNY?language=zh_CN
5.软垫式婴儿床床围:
https://sellercentral.amazon.co.uk/help/hub/reference/G2E9DBAG4GYSQ5LT?locale=zh-CN
6.婴儿倾斜睡眠用品:
https://sellercentral.amazon.co.uk/help/hub/reference/external/GX44XMQX3ZKWRPZR?locale=zh-CN
个人电动交通设备
根据亚马逊政策,在亚马逊欧洲站上销售的个人电动交通设备必须符合特定认证标准。要在亚马逊商城销售此类商品,您必须先将以下信息提交至eu-e-mobility@amazon.co.uk进行申请:
1.公司名称;
2.卖家/供应商编号;
3.电子邮件地址和电话号码;
4.您要在其中发布ASIN的欧盟商城;
5.您申请销售的ASIN列表。
为了加快流程,请为各ASIN系列/变体/型号单独提交申请。对于您想要发布的每个ASIN或型号,请提供显示以下信息的正品商品或其包装图片:
1.CE标志;
2.欧盟制造商的名称和地址或注册商标:
· EC符合性声明。亚马逊仅接受欧盟制造商或商品的欧盟官方进口商发布的声明。
· (仅适用于滑板车产品)由官方认可的实验室出具的证明或检测报告,确认您的商品已经过检测并符合下表所列标准。
法规/标准要求✦

如欲了解更多详情,请复制链接至浏览器,登录亚马逊卖家平台,查看帮助页面:
https://sellercentral.amazon.co.uk/help/hub/reference/external/201978810?ref=efph_201978810_cont_GXMGGPL6LC4CVXHT&locale=zh-CN
珠宝首饰类产品
亚马逊的政策要求所有珠宝首饰卖家提供下列其中一种安全文件。在收到要求后,请立刻提交您要发布的各ASIN或型号所需的其中一种安全文件。
1.REACH符合性声明
本文件是由制造商起草的符合REACH要求的声明。声明还应提及商品中含有的任何高度关注物质(SVHC),并显示REACH附录XVII n的参考,第23、27和63条。
REACH符合性声明可以由制造商自行认证,也可以由第三方检测机构颁发给制造商。它必须包含以下内容:
1.将声明对象ASIN与文档关联的标识:
可以是FNSKU、MSKU或足够清晰的彩色图片。对于珠宝首饰类商品,必须允许追踪。
2.文件签署人的签名和全名。
2.REACH重金属检测报告
这些检测报告应证明商品的所有成分均符合REACH的重金属阈值。如果您的商品未通过亚马逊或市场监管机构的物理检测,亚马逊将要求您提供一份REACH检测报告。
1.适用法规:
REACH–附录XVII中,第23、27和63条
2.阈值(详见下表)

3.文件类型:
REACH符合性声明;或检测报告
如欲了解更多详情,请复制链接至浏览器,登录亚马逊卖家平台,查看帮助页面:
https://sellercentral.amazon.co.uk/help/hub/reference/external/G9MJWDA8TTMZFAXE?locale=zh-CN

在选品阶段,从哪里可以事先了解产品所需文件来满足符合亚马逊政策和当地政府法规?产品上架后遇到产品合规问题,该怎么解决?
亚马逊免费合规神器“管理您的合规性”,帮助卖家朋友解决从选品到上架整个产品合规流程中遇到的种种难题,为客户安全保驾护航,助力卖家爆单大卖!
1.选品阶段
图片
使用该工具中的“合规性参考”,提前了解所选产品的合规要求及寻找具有资质的第三方实验室,避免备货后却无法销售的情况。
1.将声明对象ASIN与文档关联的标识: 可以是FNSKU、MSKU或足够清晰的彩色图片。对于珠宝首饰类商品,必须允许追踪。
2.文件签署人的签名和全名。
您可以复制以下链接至浏览器,登录亚马逊卖家平台,打开“合规性参考”页面👇
https://sellercentral.amazon.com/ckp?ref=cngswechat
2.商品上架后
使用“管理您的合规性”工具或查收邮件,查看是否被要求提供合规证明文件:
1.查看需要审核商品的信息(ASIN、SKU或名称)并提交相关文件;
2.如果卖家遇到商品不属于限制商品但被要求提供证明文件等情况,可以通过该工具提交申诉。
您可以复制以下链接至浏览器,登录亚马逊卖家平台,打开“管理您的合规性”页面👇
https://sellercentral.amazon.com/spx/myc/dashboard
小贴士>>>
● 建议卖家定期登录“管理您的合规性”页面,及时追踪上架商品的合规状态;
● 如果卖家收到触发商品审核的邮件,但在“管理您的合规性”中未检索到需要审核商品的信息,建议通过邮件的形式向亚马逊官方提交合规证明材料。
来源:亚马逊全球开店
-
Ao沐沐电商
6763人在用最安全S资源,100%真实手工补单,提升店铺商品人气权重,安全稳定不降权!
-
礼品网-0.7元发全国
29119人在用低至0.7元发全国,真实物流,真实礼品,真实派送,提供底单,假一罚十,超时包赔,客服在线,全年无休!
-
柚子花
39989人在用【安全补单资源】100%真实人工补单,支持多渠道进店,提升店铺商品人气权重,安全稳定不降权!
-
人气魔方
44612人在用100%真实购物花呗大号,7天打造爆款,安全高效不降权!
-
数据宝盒
35605人在用【实力平台推荐】20W真实买家资源,多渠道爆款计划。
-
壁虎看看
24442人在用快手短视频直播电商数据分析工具,多维度为商家提供直播达⼈带货数据及带货能力评估。
-
妙手ERP
4239人在用免费跨境电商ERP软件,支持Shopee、Lazada、TikTok等平台运营
-
熊猫岛礼品代发
30070人在用熊猫岛礼品代发平台,礼品件0.8元发全国,24小时实时物流监控保障所有快件的效率性时效性稳定性,网点充单一单一号真实包裹发货。批量下单,一键发货,每张快递单都真实打印发往全国,千万商家的共同选择。

