京东11.11大促专场期站外RTB广告激励政策
2022-11-01 17:31
为了帮助京东商家在双十一期间提升站外获客规模,进一步拉动GMV增长。京东特推出总奖金池超千万的限时激励政策,根据日现金消耗梯度进行虚拟金激励,奖励比例高,发放到账快!奖金有限,先到先得!
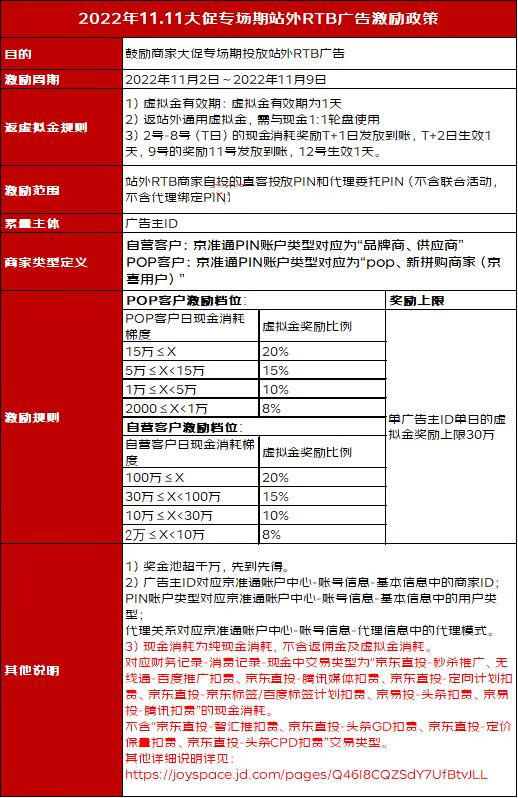
一、政策规则:

二、虚拟金的使用及限制:
(1)虚拟金可用于站外RTB广告投放;
(2)虚拟金不可提现,不支持退款,不能抵扣任何欠款,也不支持开具发票;
(3)虚拟金与现金需1:1轮盘使用;
(4)虚拟金的有效期:有效期为1天,过期未使用的虚拟金不予退还。
三、政策说明
(1)京东有权对虚拟金有效期进行调整并以公告或其他书面形式通知商家。
(2)政策排他性:该政策与同期其他站外RTB广告政策可叠加使用。如有任何疑问,可咨询销售或运营,最终解释权归京东平台所有。
(3)本政策中涉及的数据、信息核算,以京东提供为准,本政策最终解释权归京东所有。
以上就是关于京东11.11站外RTB大促专场期激励政策的全部内容,希望对各位商家能有所帮助!
-
Ao沐沐电商
6758人在用最安全S资源,100%真实手工补单,提升店铺商品人气权重,安全稳定不降权!
-
礼品网-0.7元发全国
29117人在用低至0.7元发全国,真实物流,真实礼品,真实派送,提供底单,假一罚十,超时包赔,客服在线,全年无休!
-
柚子花
39981人在用【安全补单资源】100%真实人工补单,支持多渠道进店,提升店铺商品人气权重,安全稳定不降权!
-
人气魔方
44607人在用100%真实购物花呗大号,7天打造爆款,安全高效不降权!
-
数据宝盒
35603人在用【实力平台推荐】20W真实买家资源,多渠道爆款计划。
-
壁虎看看
24440人在用快手短视频直播电商数据分析工具,多维度为商家提供直播达⼈带货数据及带货能力评估。
-
妙手ERP
4239人在用免费跨境电商ERP软件,支持Shopee、Lazada、TikTok等平台运营
-
熊猫岛礼品代发
30069人在用熊猫岛礼品代发平台,礼品件0.8元发全国,24小时实时物流监控保障所有快件的效率性时效性稳定性,网点充单一单一号真实包裹发货。批量下单,一键发货,每张快递单都真实打印发往全国,千万商家的共同选择。

