天猫《家装送装一体服务标准》升级为《天猫家装家居送装一体服务规范》,9月30日生效
2022-09-25 14:15
为进一步提升家装家居行业送装服务体验,天猫拟将《家装送装一体服务标准》升级为《天猫家装家居送装一体服务规范》,具体内容如下。
本次规范于2022年09月23日修订,将于2022年09月30日生效。
核心变更内容包括:
1. 新增:商家赠送的送装一体服务,对买家侧升级表达为“免费送装”,同样适用于本规范。
2. 新增:商家端准入准出标准。
3. 变更:买家侧服务展示示例、买家服务投诉入口、履约场景的具体定义及判断逻辑 。
具体规范内容如下:
第一章 概述
第一条【适用范围】
适用于加入“送装一体”服务的天猫家装家居在营商家。
第二条【定义】
送装一体,指买家购买商家承诺“送装一体”的商品,商家委托天猫合作的服务商在约定时间内提供服务范围内的服务。
第三条【服务范围及流程】
指定类目*(“*”详见本规则解读,下同)和区域*内,为买家提供长途干线运输*、同城配送*、搬楼*入户及安装*的送装一体化的服务。

第二章 商家要求
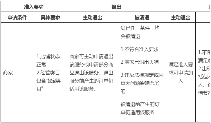
第四条【准入及退出】

第三章 买家保障
第五条【服务展示】
成功加入“送装一体”服务的商品,如为买家提供免费送装服务,将在商品详情页展示“免费送装”服务标识,买家可在下单时查看并选择该服务;如为买家提供付费送装服务,买家可在下单时查看并支付该服务。
如图:
送装一体(仅供参考)

免费送装(仅供参考)

第六条 【申请条件】
商家承诺会提供“送装一体”服务须同时满足如下条件:
一、买家购买的商品可提供送装一体服务且买家下单时勾选该服务。
二、买家下单时填写的安装地址在商家承诺的履行服务区域内,具体服务区域以订单页面展示为准。
三、买家至商品到达末端配送地时间开始计算的15天内(即商品到达末端配送地的次日0点开始计算15×24小时),买家自行支付超期仓储费或商家承诺免费超期仓储除外 。
四、仅限于室内操作,不提供高空作业(安装高度仅限3米及以下)、吊装等室外作业。
第七条 【服务保障】
一、服务履约
除特殊情形*外,商家未履行承诺的情形,买家可进行“送装一体”服务未履约投诉,投诉成立后,商家将支付相应的违约金。商家向买家支付相应违约金后,若买家要求继续履行服务的,商家仍需按照买家预约时间继续履行。
赔付场景及标准。

二、买家应向平台提供商家额外收取的费用收据或发票(收据需包含明确的收款方、金额、日期) 证明、现场照片、服务单据、阿里旺旺聊天记录等。
三、商家完成赔付后,该未提供送装一体服务,或乱收费的行为不再属于《天猫规则》“违背承诺”的投诉受理范围。
第四章 附则
第八条 【生效时间】
本服务规范于2022年9月23日公示,于2022年9月30日首次生效
规则解读
一、指定类目具体是指什么?
送装一体”当前支持家装家居行业的住宅家具等类目,具体支持的类目详见类目请点此查看。
二、送装一体中“展示物流详情”、“长途干线运输”、“同城配送”、“搬楼”、“安装”具体是指什么?
(一)展示物流详情,指买家购买的订单,在“我的订单-查看物流”中可以看到商品各物流环节的节点信息,包含:发货、到站(指到达买家收货地级市)、预约、派送、签收。
(二)长途干线运输,指货物从发货地到买家收货地级市经由的长途物流运输。
(三)同城配送,指货物经由长途干线运输到达买家收货地级市后,从地级市的物流点至买家收货地址的运输。
(四)搬楼,指通过电梯顺利将货物搬运至买家收货地址,或在货物无法通过电梯顺利送至收货地址且该地址中的楼层在7楼及以下时,通过人工将货物搬至收货地址。
(五)安装,指货物搬至收货地址后到达正常可使用状态前所需的拆包/拼接/摆位/安装等服务。
三、“送装一体”可覆盖区域有哪些?
服务可覆盖区域可点此查看,买家以下单页是否可以订购“送装一体”服务为准
四、商家如何加入和退出“送装一体”
服务开通:商家点此订购该服务,详细教程点此查看
服务退出:可联系对应服务签约小二申请退出
五、未提供“送装一体”服务场景指什么?
主要包括商家拒绝履行送装一体服务、工人师傅送货的同时未进行安装(买家协商除外)、只送货未履行安装服务、或者仅安装不提供承诺范围内的送货入户的服务等。
六、乱收费的场景是指什么?
乱收费场景主要包括但不限于:上门地址在商家承诺提供服务的区域内,收取额外上门费用;安装服务承诺范围内收取额外人工或材料费用;附加费用未按照标准收取等。
七、按约定时间提供上门安装中的时间判断标准是什么?
按约定时间提供“送装一体”判定的标准是指工人需将约定日期上传至平台系统 ,买家接受服务的时间以 “我的淘宝-已买到的宝贝-物流详情”页面记录的商品签收时间为准,若该页面未记录签收时间的,则以服务单据(是指一切可证明商家是否提供送货入户并同步安装服务的单据)上的签收时间为准,如签收时间和系统记录约定日期一致即为按时提供“送装一体”服务。若商家需改约,必须获得买家同意,否则以原约定时间为准。
八、买家投诉入口在哪里?
买家可在商家拒绝提供服务或者收到不符承诺服务的商品后15天内发起投诉。
(一)打开“手机淘宝”App,进入“我的淘宝”,点击“我的订单”,找到对应订单“物流投诉”。
(二)打开“手机淘宝”App,进入“我的淘宝”,点击“我的订单”-找到对应订单-我的服务-服务详情页-服务咨询。
九、特殊情形具体是指什么?
(一)如出现以下情形,商家可不承担因未履行或未按时履行 “送装一体”的责任。
1.因买家原因导致延误安装或无法安装的,买家原因包含但不仅限于:
(1)收货地址所在环境不允许服务商提供除搬运外的其他服务的,可将货物搬运至收货地址,如楼道内有杂物,入户大门、楼道、电梯等的宽度和高度导致无法搬运等;
(2)更改收货地址、地址不详、地址错误;
(3)30天内联系5次还是无法联系上;
(4)要求改期安装或取消安装预约;
(5)送货前商品订单已提交退货申请等;
2.服务地址为学校、单位或住宅小区等特殊区域不允许服务人员入内,导致延误安装或无法安装的。
3.因天气、疫情、交通管制等不可抗力因素导致延误安装或无法安装的。
4.买家存在欺诈或其他违反淘宝平台安装服务条款等行为的,将终止服务履约,并不再退还服务款项。
(二)如出现以下情形, 商家可不承担乱收费的责任,由买家特殊诉求产生的附加增值费用由商家与买家协商收取,商家有权向买家收取不高于服务商增值费用标准报价的费用。
1.买家更改收货地址,且更改后的地址超出商家承诺提供送装一体服务的区域,由此导致的额外费用,由买家和工人协商。
2.买家收货地址中的学校、单位或住宅小区不允许送货车辆入内,由此产生的“平移费”由买家和送货人员协商。
3.买家提供的收货地址需要额外负担运输费及安装费用的,如:岛屿、山峰、景区等情况;
4.买家原因导致当次配送无法完成安装,需要二次上门的,后续安装按多次安装增值服务计费。
5.买家收货及安装所在地址无法通过电梯上楼,且楼层7以上(不含)的,需提供额外搬楼服务费。若商家所承诺内容对于买家更加有利,则按照商家承诺内容执行。
6.其他打孔、加急配送、吊装、超期仓库存储等非“送装一体”服务承诺的额外增值服务,由买家和工人协商。
7. 因买家原因导致,商品到达末端配送地后,需在对应仓库存储超过15天的仓储费,由买家和工人协商。
-
Ao沐沐电商
6742人在用最安全S资源,100%真实手工补单,提升店铺商品人气权重,安全稳定不降权!
-
礼品网-0.7元发全国
29109人在用低至0.7元发全国,真实物流,真实礼品,真实派送,提供底单,假一罚十,超时包赔,客服在线,全年无休!
-
柚子花
39942人在用【安全补单资源】100%真实人工补单,支持多渠道进店,提升店铺商品人气权重,安全稳定不降权!
-
人气魔方
44562人在用100%真实购物花呗大号,7天打造爆款,安全高效不降权!
-
数据宝盒
35593人在用【实力平台推荐】20W真实买家资源,多渠道爆款计划。
-
壁虎看看
24431人在用快手短视频直播电商数据分析工具,多维度为商家提供直播达⼈带货数据及带货能力评估。
-
妙手ERP
4234人在用免费跨境电商ERP软件,支持Shopee、Lazada、TikTok等平台运营
-
熊猫岛礼品代发
30064人在用熊猫岛礼品代发平台,礼品件0.8元发全国,24小时实时物流监控保障所有快件的效率性时效性稳定性,网点充单一单一号真实包裹发货。批量下单,一键发货,每张快递单都真实打印发往全国,千万商家的共同选择。

