2022年淘宝917吃货日招商来袭!
2022-09-01 15:03
2022年淘宝917吃货日开启招商啦!本活动为食品行业中型活动之一,将联合品牌为全国消费者提供中秋新美味,活动聚焦中秋相关品类以及中秋相关场景 ,以礼赠为核心心智,强化上新心智,为品牌和商家提升影响力,助力品牌占领目标市场。快来手一起查看详细活动规则吧!
活动报名入口:https://sale.tmall.com/apply/productDetail.htm?spm=a217e9.14387341.0.0.7504e086BvvLjW&activityId=241651680199
一、活动节奏
(一)报名时间
1、卖家报名:2022年9月5日12:00:00-2022年9月17日23:59:59
2、商品报名:2022年9月5日12:00:00-2022年9月17日23:59:59
温馨提示:
1、本次报名分“卖家报名”和“商品报名”两个环节。所有活动报名必须先提交“卖家报名”通过后才能提交“商品报名”,请务必在规定时间内完成相应报名,逾期将无法进行补报。
2、本次招商报名采用新系统 。
3、本次活动将开放卖家无线端进行报名。
4、最终报名时间可能会有微调,请卖家以活动报名入口上展示的时间为准。
注:卖家报名和商品报名均为系统实时审核。
(二) 活动时间
预热时间:无预热
正式活动:2022年9月15日00:00:00-2022年9月17日23:59:59
二、活动玩法
必设玩法----品类券
品类券是本活动为消费者开发的平台折扣券产品,以下简称购物券,消费者可以通过使用购物券在购物过程中享受到消费优惠。具体要求如下:
1、使用时间: 2022年9月15日00:00:00-2022年9月17日23:59:59
2、满减档位:必设基础档位 满149元减15元; 只有报名成功的商品才会生效, 且报名成功的商品均支持使用全部满减档位;单笔订单只允许自身满减一次,不做购物券叠加满减 (例如满149元减15元,满300元同样减15元)。
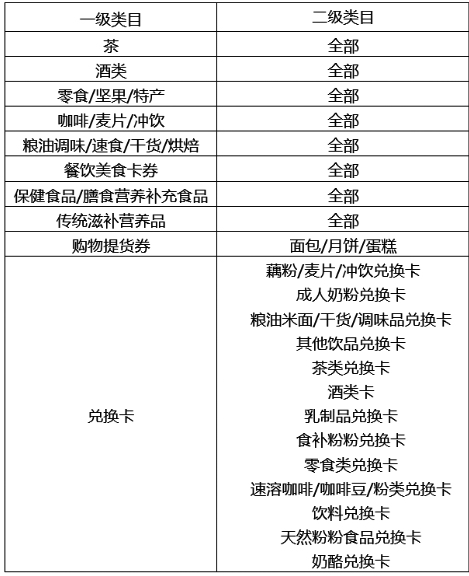
3、可支持类目如下:

4、购物券支持跨店铺类型使用,即:只要满足购物券使用条件的淘宝商品和天猫商品均可合并付款使用该购物券。
温馨提示:
为进一步满足不同卖家及消费者营促销需求,针对已报名成功的淘宝917吃货日活动卖家及活动商品,淘宝还可能不定时组织更多平台玩法,不同玩法对商品销售价格或优惠让利要求可能不同,具体以报名页面展示为准,卖家可自由选择是否报名。
三、活动资源支持商品权益
1、商品权益:报名并审核通过的商品,将被打上“吃货日”活动的商品标,享受活动流量(如有),并有机会获得其他权益。
2、会场资源:为了提升和优化淘宝平台的流量效能和消费者体验,淘宝会根据运营方向和策略,组织搭建行业活动会场页面,提供有限的会场资源向淘宝消费者展示具有竞争力的活动商品。因官方会场的推广展示资源有限,整体会场商品由淘宝筛选和卖家报名组成,会场中展示的活动卖家及活动商品将考量以下因素:商家自播开播情况、店铺及商品的动销和成交表现、优惠折扣力度、销售价格、品牌知名度、货品稀缺度、会场主题契合度、店铺类型与主营类目、服务及消费者体验保障等。同时,在遵守相关法律法规要求的前提下,根据消费者关注度与偏好,淘宝在会场设置上可能采取“千人千面”的随机展示方式,即具体活动商品展示与否及展示时长均由系统自动实现。
四、招商要求
(一)卖家准入
1、本活动面向淘宝网卖家;
2、淘宝卖家须满足《淘宝网营销活动规范》;
3、要求完成淘宝商家组织(钉钉)认证商家;
4、店铺等级≥1心。
(二)“现货“商品准入
1、商品类目需符合如下:

2、申报商品数量: 卖家可申报的商品数量会根据以往卖家店铺商品的销售情况进行合理调配,具体可申报数量以报名页面展示为准。
3、商品价格要求: 参加本次活动的商品(以下简称“活动商品”),其销售价格由卖家于商品报名期间进入价格申报系统自主填写。卖家在价格申报系统填写活动商品销售价格后,允许活动商品在活动报名期间至正式活动期降价销售。不允许活动商品在活动报名期间至正式活动期涨价销售。
五、包邮要求
1、若收货地在中国大陆部分地区,即不包括内蒙古、甘肃、青海、宁夏、新疆、西藏、中国香港、中国澳门、中国台湾,则活动商品在本次活动期间应包邮,大件类商品应包物流。
1)“现货申报”部分类目不包邮/不包物流:
二级类目不要求包邮:零食/坚果/特产>>西式糕点、零食/坚果/特产>>饼干/膨化、零食/坚果/特产>>中式糕点
2)“包物流”是指卖家仅承担发货至订单中确认的收货地址所在地的地级市物流提货点的物流费用。地级市物流提货点到消费者的物流费用须卖家与消费者协商确定。
注:大件,指总体积大于0.6立方米或总重量大于20公斤的商品。
六、活动发货要求
1、同日常发货要求,请根据活动报名设置的时间发货,如跟消费者有特殊约定的,以双方约定为准。避免不必要的投诉。
2、若发生特殊情形(如不可抗力、疫情影响等),以特殊通知为准。如疫情影响,淘宝网会针对部分地区的订单以及情形,投诉赔付可暂时予以免除,同时卖家可根据情况设置区域限售。
七、活动管控规则
1、在活动过程中,将对《淘宝网市场管理与违规处理规范》涉及到的违规类型实行全程监控。如有违规行为出现,一经发现,将做违规商品活动页面下架、违规店铺活动会场清退等处理。
2、卖家违反活动管理要求,或不符合报名要求的,除按照相关规则处理外,淘宝网还将视卖家具体情况对其采取公示警告、营销活动降档或清退、限制参加营销活动等处理措施。
3、在活动过程中,卖家店铺被系统排查到的异常订单数据将不计入排名统计,且淘宝网将依据异常数据情况决定是否对店铺的活动权限进行紧急回收处置。同时,淘宝网会对2022年917吃货节活动期间违规获取或使用官方资源的卖家做扰乱市场秩序处罚。
4、为保障消费者在本次活动中的购物体验,在大促过程中,我们将对参加活动的商品进行不定期排查。若卖家存在发布涉嫌不适合活动如低俗营销、疑似违禁等的商品,或者存在其他违反政策法规、公序良俗的行为的,淘宝网将通过清退活动或其他管理手段进行实时管控。
5、卖家报名活动且审核通过后,不得无合理理由申请退出会场活动。若违反本规定,淘宝将有权视情节严重程度,对卖家进行限制参加营销活动30天~60天的处理。
以上就是关于2022年淘宝917吃货日开启招商的全部内容,希望对各位商家能有所帮助!
-
Ao沐沐电商
6730人在用最安全S资源,100%真实手工补单,提升店铺商品人气权重,安全稳定不降权!
-
礼品网-0.7元发全国
29102人在用低至0.7元发全国,真实物流,真实礼品,真实派送,提供底单,假一罚十,超时包赔,客服在线,全年无休!
-
柚子花
39915人在用【安全补单资源】100%真实人工补单,支持多渠道进店,提升店铺商品人气权重,安全稳定不降权!
-
人气魔方
44527人在用100%真实购物花呗大号,7天打造爆款,安全高效不降权!
-
数据宝盒
35587人在用【实力平台推荐】20W真实买家资源,多渠道爆款计划。
-
壁虎看看
24425人在用快手短视频直播电商数据分析工具,多维度为商家提供直播达⼈带货数据及带货能力评估。
-
妙手ERP
4234人在用免费跨境电商ERP软件,支持Shopee、Lazada、TikTok等平台运营
-
熊猫岛礼品代发
30061人在用熊猫岛礼品代发平台,礼品件0.8元发全国,24小时实时物流监控保障所有快件的效率性时效性稳定性,网点充单一单一号真实包裹发货。批量下单,一键发货,每张快递单都真实打印发往全国,千万商家的共同选择。

