京东开展对涉及人身安全风险类商品的专项治理
2022-08-31 16:56
为了规范经营秩序,保障顾客合法权益及人身安全,京东将对涉及人身安全风险类商品开展专项治理,请各位合作商家自检自查全店商品,并及时整改。
一、商品自查整改日期
请各位商家及供应商在2022年9月1日前完成自检自查,2022年9月2日京东将进行商品巡检,感谢各位的配合。
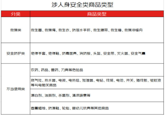
二、涉及人身安全风险类商品所添加的温馨提示的要求
因部分商品如存放或使用不当,可能存在安全隐患,以下商品在确保商品资质齐全的同时,需在页面添加安全警示用语及使用注意事项,提示用户正确存放及使用。

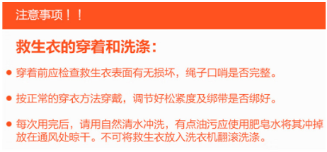
温馨提示参考建议↓↓↓
救生衣

游泳圈

儿童玩具(巴克球)

风筝

清凉喷雾

蜡烛

电器类(电热毯)

驱蚊液

三、违规处理
如发现违规,将依据协议及规则做出相应治理措施。
-
Ao沐沐电商
6725人在用最安全S资源,100%真实手工补单,提升店铺商品人气权重,安全稳定不降权!
-
礼品网-0.7元发全国
29100人在用低至0.7元发全国,真实物流,真实礼品,真实派送,提供底单,假一罚十,超时包赔,客服在线,全年无休!
-
柚子花
39910人在用【安全补单资源】100%真实人工补单,支持多渠道进店,提升店铺商品人气权重,安全稳定不降权!
-
人气魔方
44523人在用100%真实购物花呗大号,7天打造爆款,安全高效不降权!
-
数据宝盒
35587人在用【实力平台推荐】20W真实买家资源,多渠道爆款计划。
-
壁虎看看
24421人在用快手短视频直播电商数据分析工具,多维度为商家提供直播达⼈带货数据及带货能力评估。
-
妙手ERP
4234人在用免费跨境电商ERP软件,支持Shopee、Lazada、TikTok等平台运营
-
熊猫岛礼品代发
30060人在用熊猫岛礼品代发平台,礼品件0.8元发全国,24小时实时物流监控保障所有快件的效率性时效性稳定性,网点充单一单一号真实包裹发货。批量下单,一键发货,每张快递单都真实打印发往全国,千万商家的共同选择。

