关于淘宝网“安心鉴”服务规范规则解读
2022-08-29 14:11
为了提升淘宝消费者的购买体验,增强买卖双方购物信任度,平台针对珠宝、奢品等商品,现拟新增“安心鉴”服务。符合条件的卖家和商品可申请展示“安心鉴”服务标识,并对消费者履行该服务。我们一起来了解该规则解读内容吧。
一、第三条【检测范围】中奢品检测服务,指定类目及品牌具体有哪些?
具体品牌和类目https://taobaoanxinjian.yuque.com/docs/share/2bbef3a5-5171-4fa3-8de7-cfafb1033d17?# 《奢品服务商品范围》。
二、第三条【检测范围】中珠宝检测服务具体指定的类目有哪些?
具体类目:https://taobaoanxinjian.yuque.com/docs/share/13fc5258-6516-45bd-931b-b26b05096ff9?# 《珠宝服务商品范围》。
三、服务商加入及退出操作流程
奢品服务商、珠宝送检服务商加入教程请点击此处https://taobaoanxinjian.yuque.com/docs/share/4e3701b8-2f74-429e-a6cf-3e29d486e525?# 《安心鉴-检测服务商入驻及后台操作》,珠宝检测服务商加入教程请点击此处https://taobaoanxinjian.yuque.com/docs/share/47ea955a-103c-4aef-b8f3-b0435bc39ddf?# 《安心鉴-珠宝服务检测机构加入及退出操作流程》,更多问题点此联系客服https://ai.alimebot.taobao.com/intl/index.htm?from=ZgvQ7vjXUq。
四、第五条【服务要求】中服务商发货时间如何认定?
(一)物流公司有回传信息的订单,以物流公司系统内揽件记录(如物流详情为“已揽收/揽件”等状态)的时间为准。
(二)通过尚无物流节点信息回传的物流公司发货的订单,以物流公司底单展示的发货时间为准。
五、第五条【服务要求】中无法检测的场景有哪些?
商品因错发、漏发或运输、检测过程中破损、磕碰、丢失等情况,无法出具检测结果的。
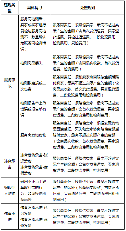
六、第五条【服务要求】中“服务商因违反上述情形导致买家退款的,须根据实际情况赔付卖家,最高不超过实际产生的费用。”实际情况的具体处理标准是?

【举例一】买家张三下单安心鉴商品(订单总共支付金额1000元,含邮费)后,卖家邮寄(邮费50元)给服务商检测(检测费用200元),服务商误将货品邮寄(二段物流邮费45元)给了其他买家李四。
①如果李四收到货物后不愿意退回商品给服务商,则按照服务商丢失货物,服务商需赔偿卖家:1000元。
②如果服务商成功找李四追回了货物,且货物验证确实仍然为卖家的检测通过的货品,但是耽误张三收到货物,造成张三退款,则服务商需自行承担邮费给卖家退货,并且赔偿卖家95元(即:一段物流50元+二段物流45元),并免去本次检测费用200元。
【举例二】买家张三下单安心鉴商品(订单总共支付金额1000元,含邮费)后,卖家邮寄(邮费50元)给服务商检测(检测费用200元),服务商因失误,将买家李四的检测报告绑定在张三的货品上发给了买家张三。
①买家张三收到货物后质疑商品正品性,找卖家进行退货退款,退回邮费100元。则服务商需承担卖家发货邮费50元、买家退货邮费100元,并免去本次检测费用200元。
②服务商找卖家协商后,卖家和买家解释后取得买家认可,并且让服务商邮寄了正确的检测报告给买家,买家正常签收货品,则服务商无需进行赔偿。
七、卖家入驻及退出?
点此入驻https://web.cbbs.tmall.com/pages/sscstuf/ssc_merchant_login_page,奢品详细教程点击此处https://taobaoanxinjian.yuque.com/docs/share/bb2f1e7c-b725-4d39-8c75-3f399bc47111?# 《奢品卖家入驻及服务设置》,珠宝详细教程点击此处https://taobaoanxinjian.yuque.com/staff-ccig0g/tbanxinjian/igivqq。
八、卖家申请“安心鉴”服务审核时效?
卖家申请“安心鉴”准入后,审核周期为3-5个工作日。审核通过后,卖家可设置商品绑定“安心鉴”服务。
九、卖家如何联系服务商?
因服务商问题导致卖家承担交易相关风险的,卖家可点此联系:https://ai.alimebot.taobao.com/intl/index.htm?from=ZgvQ7vjXUq
十、买家服务操作流程
服务流程如下:
十一、第十一条【卖家收费标准】中指的买家划扣9.9元/件的具体场景有哪些?
1. 检测服务商签收后,开始检测中,买家申请主观原因退款的;
2. 检测通过后,检测服务商发货后,买家签收前,买家主观原因退款的;
3. 买家签收后,买家主观原因退款的。
十二、买卖双方产生交易争议的,相关举证责任、邮费/货损等退款责任如何界定?
买卖双方争议相关责任,经淘宝网认定属于卖家或服务上责任的,均由卖家先行承担履约、协商、举证、退款、运费等责任,具体标准依照《淘宝平台争议处理规则》执行。
若因服务商违反淘宝网要求或跟卖家的约定导致的争议,卖家向买家承担责任后可向服务商追偿,具体标准依照本规范执行。
十三、订单超时说明
买家付款后“卖家已发货,待服务商签收检测”时,交易超时自动停止。
自买家付款之时起90天内检测服务商未完成检测操作的,交易自动关闭,淘宝网通知支付宝退款给买家。
十四、买家如何查看检测结果?
交易付款后可在“订单详情页”-“我的服务”中查看检测结果。
十五、第十一条【卖家收费标准】中检测费用具体标准是?
(一)奢品检测费用如下:

(二)珠宝品类费用由如下两项费用构成:
1.基地服务费用:1元/件,由基地服务商收取。
2.检测服务费用如下:



-
Ao沐沐电商
6725人在用最安全S资源,100%真实手工补单,提升店铺商品人气权重,安全稳定不降权!
-
礼品网-0.7元发全国
29100人在用低至0.7元发全国,真实物流,真实礼品,真实派送,提供底单,假一罚十,超时包赔,客服在线,全年无休!
-
柚子花
39908人在用【安全补单资源】100%真实人工补单,支持多渠道进店,提升店铺商品人气权重,安全稳定不降权!
-
人气魔方
44517人在用100%真实购物花呗大号,7天打造爆款,安全高效不降权!
-
数据宝盒
35585人在用【实力平台推荐】20W真实买家资源,多渠道爆款计划。
-
壁虎看看
24421人在用快手短视频直播电商数据分析工具,多维度为商家提供直播达⼈带货数据及带货能力评估。
-
妙手ERP
4234人在用免费跨境电商ERP软件,支持Shopee、Lazada、TikTok等平台运营
-
熊猫岛礼品代发
30059人在用熊猫岛礼品代发平台,礼品件0.8元发全国,24小时实时物流监控保障所有快件的效率性时效性稳定性,网点充单一单一号真实包裹发货。批量下单,一键发货,每张快递单都真实打印发往全国,千万商家的共同选择。

