关于淘宝新增《淘宝网“安心鉴”服务规范》的通知
2022-08-29 13:51
为了提升淘宝消费者的购买体验,增强买卖双方购物信任度,平台针对珠宝、奢品等商品,现拟新增“安心鉴”服务。符合条件的卖家和商品可申请展示“安心鉴”服务标识,并对消费者履行该服务。此次规则变更于2022年8月26日进行公示通知,将于2022年9月2日正式生效。
主要变更点:新增《淘宝网“安心鉴”服务规范》,规定了服务商准入/退出要求、服务要求、卖家准入/退出要求以及消费者服务申请条件和举证要求等。
第一章 概述
第一条【适用范围】
适用于加入“安心鉴”承诺的淘宝网卖家以及提供服务的服务商。
第二条【定义】
“安心鉴”服务,是指买家购买带有“安心鉴”标识的商品并选择“安心鉴”服务后,卖家委托淘宝网合作的服务商在约定时间内提供“先检测,后发货”的服务。
第三条【检测范围】
奢品
买家购买指定类目和品牌的商品,服务商提供的检测范围包含商品(含配件、附件)的标准一致性。一致性是指材质、工艺符合品牌的材质和工艺标准。
珠宝
买家购买 “饰品/流行首饰/时尚饰品新”、“珠宝/钻石/翡翠/黄金”一级类目下指定类目的商品,服务商提供材质、贵金属纯度的检测服务。检测标准参照GB/T 16553、GB/T 16552和GB11887等珠宝玉石国家标准。
第二章 服务商要求
第四条【准入及退出】

第五条【权责说明】
(一)奢品品类:商品的收货/发货、检测等服务、服务收费及相关违规/违约/检测服务相关相关侵权责任任均由奢品检测服务商承担;
(二)珠宝品类:商品的检测服务、检测服务收费及相关违规/违约/检测服务相关侵权责任由珠宝检测服务商承担,但须经由送检服务商先行承担责任;商品收货/发货、送检等服务、收费及相关违规违约责任由珠宝送检服务商承担。
第六条【服务要求】
加入“安心鉴”服务的服务商,须履行的服务包括但不限于:
(一)须在“签收”检测商品后72小时内完成如下事项:
1、完成检测并生成检测报告;
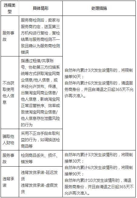
2、检测结果合格的,完成发货服务;无法检测或检测不通过的,完成退货服务,退货时间及相关事宜以卖家与服务商双方约定为准;不得出现违背发货承诺、虚假发货、丢件、错误上传报告单或出现报告单内容有误等情形;
(二)检测后发货或退货的商品必须确保“完好”,不得造成磨损或二次伤害,影响二次销售;
(三)应确保检测结果的客观准确性,不得出现服务商检测结果与复检结果不一致且确定为服务商检测失误的情形(复检机构由卖家/买家与服务商协商约定);
(四)不得出现调换送检商品的情形。
如服务商因违反上述情形导致买家退款的,须根据实际情况赔付卖家,最高不超过实际产生的费用。费用包含但不仅限于:商品实收款、首次发货运费、二段物流费用、买家退货运费、复检往返运费、检测费用和复检费用。
特殊情形(特定节假日、疫情影响等)需要调整检测时间和发货时间要求的,以淘宝网通知为准。
第七条【违规管理】

第三章 卖家要求
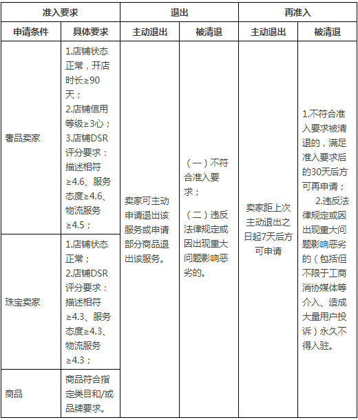
第八条【准入及退出】
准入与清退要求如下,具体要求以安心鉴“入驻页面”为准。若退出服务的,则卖家在服务存续期间产生的订单仍须履行相应服务承诺。

第四章 买家保障
第九条【服务展示】
成功加入该服务的商品将在商品详情页展示“安心鉴”服务标识。买家可在下单时查看并选择该服务。
第十条【申请条件】
买家购买的商品含有“安心鉴”服务标识,下单并选择“安心鉴”服务后即可享 “安心鉴”服务。
第十一条【服务保障】
买家购买带有“安心鉴”服务的订单可享受商品检测后再发货的服务;商品检测不通过或无法检测的,淘宝网将为买家自动全额退款;商品检测通过后,若买家收到货后对服务商检测结果有疑问的,买家可依照淘宝网提供的复检流程执行。
第五章 服务费用及管理
第十二条【收费标准】
卖家收费标准
检测费用:
服务商检测完成后,未因服务商责任导致买家退款的,卖家须支付该笔订单的检测费用。
二段物流费用:
服务商检测后发货给买家、无法检测或检测不合格退回给卖家的二段物流费用由卖家承担,物流费用以实际物流收费为准。
基础服务费:
卖家须支付珠宝送检服务商基础服务费,珠宝送检服务商的服务内容包括但不限于:将商品送至淘宝网签约的指定检测机构进行检测服务,对“已完成检测并生成检测报告”的商品进行打包发货,在系统中进行操作等服务。
买家收费标准
服务商开始检测后,因买家原因申请退款致退款成功的,买家须支付该笔订单的服务费用9.9元/件。
第十三条【费用划扣】
(一)卖家划扣:卖家开通服务并产生服务订单后,淘宝网将于检测完成后扣除检测费用,二段物流揽收后扣除二段物流费用。
(二)买家划扣:服务商开始检测后,买家原因申请退款致退款成功的,须划扣服务费9.9元/件。
第六章 附则
第十四条【件的定义】本规范及解读所指“件”是指商品件数。
第十五条【附则】本规范于2022年9月2日首次生效。
-
Ao沐沐电商
6725人在用最安全S资源,100%真实手工补单,提升店铺商品人气权重,安全稳定不降权!
-
礼品网-0.7元发全国
29100人在用低至0.7元发全国,真实物流,真实礼品,真实派送,提供底单,假一罚十,超时包赔,客服在线,全年无休!
-
柚子花
39908人在用【安全补单资源】100%真实人工补单,支持多渠道进店,提升店铺商品人气权重,安全稳定不降权!
-
人气魔方
44517人在用100%真实购物花呗大号,7天打造爆款,安全高效不降权!
-
数据宝盒
35585人在用【实力平台推荐】20W真实买家资源,多渠道爆款计划。
-
壁虎看看
24421人在用快手短视频直播电商数据分析工具,多维度为商家提供直播达⼈带货数据及带货能力评估。
-
妙手ERP
4234人在用免费跨境电商ERP软件,支持Shopee、Lazada、TikTok等平台运营
-
熊猫岛礼品代发
30059人在用熊猫岛礼品代发平台,礼品件0.8元发全国,24小时实时物流监控保障所有快件的效率性时效性稳定性,网点充单一单一号真实包裹发货。批量下单,一键发货,每张快递单都真实打印发往全国,千万商家的共同选择。

