淘宝一千零一店的评审规则有哪些?
2022-08-23 16:38
淘宝一千零一店是由淘宝出品的大型云端探店综合体,由商家自主报名+淘宝大数据筛选+理事会专家评审共同打分精选出的店铺进驻,万里挑一的店铺背后折射出的是万千人生。本次就让我们来看看该活动的评审规则有哪些,想要参与该评选活动的商家要积极审阅下文内容,才能获得评选资格。
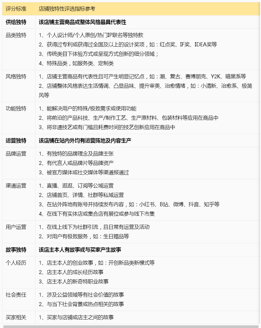
评选标准:

评选流程:
一、卖家自主报名+算法圈选
发现本次项目专设活动报名入口,卖家评估符合招商需求的可自主报名,提报供给独特/运营独特/故事独特字段信息。根据成交规模、发展潜力、私域运营、店铺流量、内容能力和服务能力等多个数据指标,建立淘宝特色店铺大数据模型,对符合活动要求的报名卖家进行统一的模型适用,综合筛选出具备入围资格的店铺。
二、行业专家评审
邀约行业专家根据如上评选标准对入围店铺进行投票,在行业专家得票数的基础上,评选出淘宝一千零一店星级店铺候选池和淘宝一千零一店特色店铺。
三、理事会专家评审
邀约理事会专家根据如上评选标准对淘宝一千零一店星级候选店铺进行打分,根据理事会专家分值进行排序。其中,综合得分排名在前列的店铺为最终入选淘宝一千零一店星级店铺,落选店铺仍可入选淘宝一千零一店特色店铺。
四、定期更新
淘宝一千零一店将按月度时间维度定期更新发布,具体周期以实际发布为准。
卖家退出机制:
入选淘宝千零一店的卖家,在参与过程中出现以下情况,卖家将被淘宝一千零一店组委会从本活动中清退,被清退卖家已经获得权益,将同步取消。
一、卖家店铺闭店或90天以上无成交或未上新。
自入选之日开始,经确认店铺实际经营状况发生变更或者该店铺90天内无成交或90天内未上新。
二、卖家出现违法违规行为。
三、卖家店铺主营品类变更/调整,或出现风格变化,或因其他原因导致店铺不符合本活动入围标准的。
四、出现其他被淘宝一千零一店组委会判定不符合本活动规则的情形。
以上就是关于淘宝一千零一店评审规则的全部内容,希望对各位商家能有所帮助!
-
Ao沐沐电商
6725人在用最安全S资源,100%真实手工补单,提升店铺商品人气权重,安全稳定不降权!
-
礼品网-0.7元发全国
29100人在用低至0.7元发全国,真实物流,真实礼品,真实派送,提供底单,假一罚十,超时包赔,客服在线,全年无休!
-
柚子花
39904人在用【安全补单资源】100%真实人工补单,支持多渠道进店,提升店铺商品人气权重,安全稳定不降权!
-
人气魔方
44511人在用100%真实购物花呗大号,7天打造爆款,安全高效不降权!
-
数据宝盒
35585人在用【实力平台推荐】20W真实买家资源,多渠道爆款计划。
-
壁虎看看
24421人在用快手短视频直播电商数据分析工具,多维度为商家提供直播达⼈带货数据及带货能力评估。
-
妙手ERP
4234人在用免费跨境电商ERP软件,支持Shopee、Lazada、TikTok等平台运营
-
熊猫岛礼品代发
30059人在用熊猫岛礼品代发平台,礼品件0.8元发全国,24小时实时物流监控保障所有快件的效率性时效性稳定性,网点充单一单一号真实包裹发货。批量下单,一键发货,每张快递单都真实打印发往全国,千万商家的共同选择。

