8.18【淘宝直播发现周刊】新青年智造专题招募
2022-08-05 14:45
【淘宝直播 发现周刊】是淘宝直播对每月潜力增长品类扶持的营销活动,致力于挖掘淘宝直播更新更趋势的好物,每周三发车,看见新生活。本次发现周刊将通过新青年智造专题进行招募,快来看招募活动内容的介绍吧!
一、本期活动时间及参与品类

二、参与主播基础要求:
据了解,主播需符合《淘宝直播营销准入基础规则》,且有浮现权。即,主播安全码显示为非绿码(即安全码为红码、黄码或灰码)将被限制参加淘宝直播营销活动。
三、核心玩法及参与方式
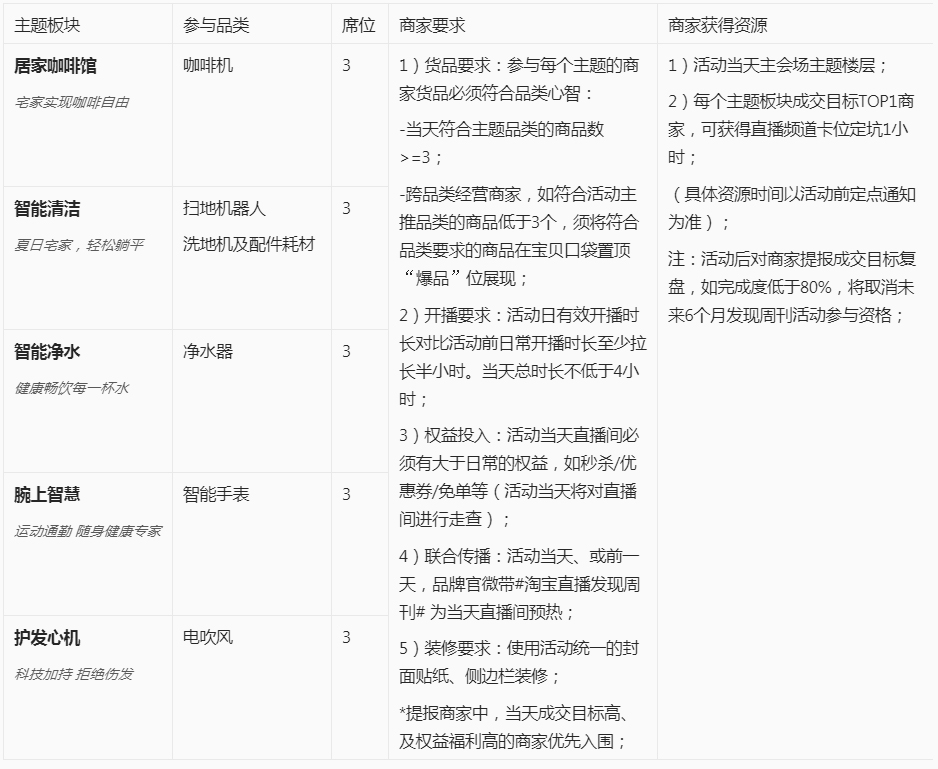
玩法1:品类舰长招募

参与方式:本玩法为邀约制,收到邀约/小二定向邀请的达人主播/商家主播可参与该玩法,发现若被邀请达人主播/商家主播分享链接/邀约信息给其他人,则无效。
玩法2:特色内容直播招募——品类消费课堂/场景化内容直播
内容方向:
方向1:品类消费小课堂分享,通过小课堂专业的干货内容科普,帮助消费者品类消费不踩雷,分享品类消费新姿势或小妙招。
方向1:场景化主题直播,直播更加生活化。邀请产品消费者、生活类达人,在家居场景分享品类使用心得;或在家庭、卖场等生活场景内导购直播,让直播间更有生活感。
考核指标:本场主做优质内容直播,重点考量单场涨粉率、人均停留时长;
招募席位:3。

四、参与商家装修要求
1、活动当天直播间封面,请务必使用官方模版贴图,提高活动氛围!
——装修模版待更新。
2、活动当天店铺livestore、微淘、私域群发布活动信息,引导用户参与直播间活动;
3、活动当天,品牌官方微博/微信发布带#淘宝直播发现周刊#的内容,为直播间预热,图片使用统一模版为佳;
——模版待更新
五、活动资源
淘宝直播频道飘带、卡位、会场。
以上就是关于淘宝直播8.18发现周刊-新青年智造专题招募的全部内容,希望对各位商家能有所帮助!
-
Ao沐沐电商
6711人在用最安全S资源,100%真实手工补单,提升店铺商品人气权重,安全稳定不降权!
-
礼品网-0.7元发全国
29095人在用低至0.7元发全国,真实物流,真实礼品,真实派送,提供底单,假一罚十,超时包赔,客服在线,全年无休!
-
柚子花
39888人在用【安全补单资源】100%真实人工补单,支持多渠道进店,提升店铺商品人气权重,安全稳定不降权!
-
人气魔方
44488人在用100%真实购物花呗大号,7天打造爆款,安全高效不降权!
-
数据宝盒
35584人在用【实力平台推荐】20W真实买家资源,多渠道爆款计划。
-
壁虎看看
24421人在用快手短视频直播电商数据分析工具,多维度为商家提供直播达⼈带货数据及带货能力评估。
-
妙手ERP
4230人在用免费跨境电商ERP软件,支持Shopee、Lazada、TikTok等平台运营
-
熊猫岛礼品代发
30054人在用熊猫岛礼品代发平台,礼品件0.8元发全国,24小时实时物流监控保障所有快件的效率性时效性稳定性,网点充单一单一号真实包裹发货。批量下单,一键发货,每张快递单都真实打印发往全国,千万商家的共同选择。

