天猫七天无理由退换货规范调整,8月4日生效
2022-08-02 11:41
为持续提升消费者购物体验,天猫将对《七天无理由退换货规范》中的部分条款进行优化,主要变更如下:
该变更于2022年7月28日公示通知,将于2022年8月4日正式生效
一、变更内容:正文条款

二、变更内容:不适用七天无理由退换货的商品

三、变更内容:通用标准

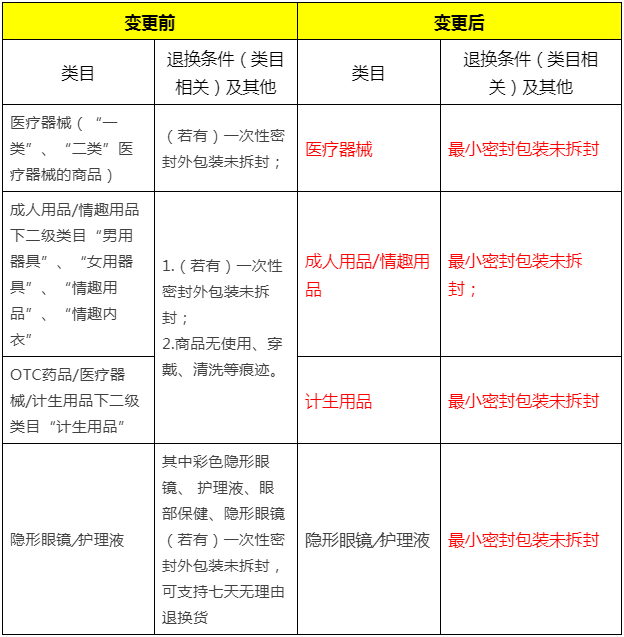
四、变更内容:特殊完好标准

以上规则变更请天猫商家知悉!
猜你想看
更多
-
Ao沐沐电商
6711人在用最安全S资源,100%真实手工补单,提升店铺商品人气权重,安全稳定不降权!
-
礼品网-0.7元发全国
29095人在用低至0.7元发全国,真实物流,真实礼品,真实派送,提供底单,假一罚十,超时包赔,客服在线,全年无休!
-
柚子花
39884人在用【安全补单资源】100%真实人工补单,支持多渠道进店,提升店铺商品人气权重,安全稳定不降权!
-
人气魔方
44485人在用100%真实购物花呗大号,7天打造爆款,安全高效不降权!
-
数据宝盒
35584人在用【实力平台推荐】20W真实买家资源,多渠道爆款计划。
-
壁虎看看
24421人在用快手短视频直播电商数据分析工具,多维度为商家提供直播达⼈带货数据及带货能力评估。
-
妙手ERP
4230人在用免费跨境电商ERP软件,支持Shopee、Lazada、TikTok等平台运营
-
熊猫岛礼品代发
30054人在用熊猫岛礼品代发平台,礼品件0.8元发全国,24小时实时物流监控保障所有快件的效率性时效性稳定性,网点充单一单一号真实包裹发货。批量下单,一键发货,每张快递单都真实打印发往全国,千万商家的共同选择。

