小红书第三方商家售后服务管理规则
2022-07-24 15:57
第一章 概述
第一条 为保障小红书平台交易双方当事人的合法权益,依据《小红书第三方商家管理总则》,制定本规则。
第二条 本规则适用于小红书平台除虚拟商品外各类商品交易的售后服务。
第三条 本规则是通用性规则,小红书平台其他规则如对特定业务、行业或交易场景中的售后有特殊规定的,从其规定。
第二章 售后服务管理
第四条 商家应当对其所售商品质量承担保证责任,即保证其交付给消费者的商品在质保期内可以正常使用,包括商品不存在危及人身财产安全的不合理危险、具备商品应当具备的使用性能、符合商品或其包装上注明采用的标准等。
第五条 商家应按照国家相关规定、自身售后服务承诺及小红书平台售后相关规则等向消费者提供商品“维修、换货、退货”等售后服务。
第六条 若商品适用七天无理由退货,商家应积极处理消费者的退货申请并提供相应服务。
第七条 所有商家应提供有效的国内退货地址(包括保税区)、退货联系方式以便消费者进行退货。
第八条 针对同一商品消费者最多可以申请5次售后服务。
第三章 售后处理流程
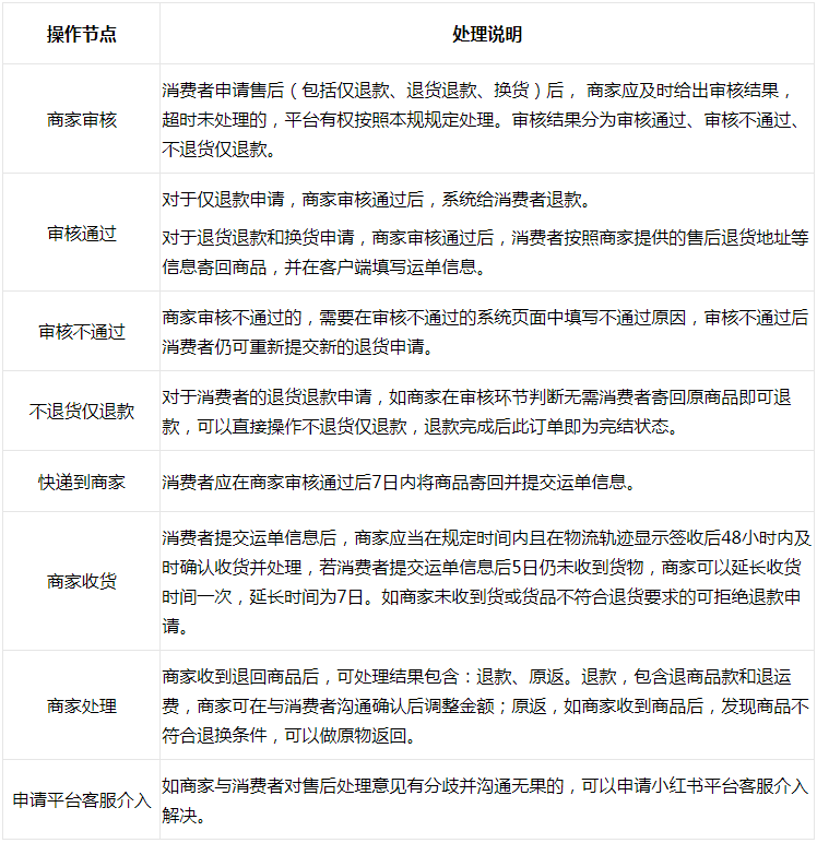
第九条 售后操作节点及说明

第十条 商家超时的场景及处理

第四章 退换货处理
第十一条 商品问题退换货
消费者签收商品后或使用商品时发现商品有问题,商家应同意并承担退换货的售后服务和相关费用。
商品问题包括但不限于以下情形:
(一)商品性质问题,是指食品类商品本身性质已经发生改变,包括商品变质、发霉或者腐烂等情况(具体情况以平台判断为准) ;
(二) 商品描述不符问题,是指商家对商品的材质、成分等信息的描述与消费者收到的商品不相符的 ;
(三) 商品外观问题,是指消费者收到商品后,商品有划痕/变形/破损/污渍等问题 ;
(四) 商品信息问题,是指商家未对商品瑕疵、尺码等关键信息进行说明导致消费者不了解商品的实际情况;
(五) 商品保质期问题,是指商家未对所售的临保商品进行显著提示,或所售商品已过保质期的情况;
(六) 商品品质不合格问题,是指商家出售的商品品质不符合国家标准及小红书平台相关管理要求的情形;
(七) 商品性能问题,是指消费者使用商品后发现商品出现性能故障或者无法使用的;
(八) 商品信息核实问题,消费者对商家销售的商品真伪、质量、重量(黄金珠宝类)等方面提出质疑的,商家无法在规定时间(48小时)内提供文件证明或提供的文件不足以推翻消费者质疑的;
(九) 商品价格问题,是指商家利用虚假或者使人误解的价格手段,诱骗消费者购买其商品;
(十) 商品合规问题,进口商品需符合商品入境的相关法律法规,若商品因违反相关法律法规导致被监管部门(如海关)没收、扣押或采取其他强制措施的;
(十一) 商品过敏问题,是指消费者使用商品后出现过敏症状,包括皮肤起疹、溃烂、肿胀等;
(十二) 食品安全问题,是指消费者食用商品后出现身体不适的症状(以消费者提供的医院就诊证明判断);
(十三) 商品标签问题,是指消费者收到的商品与其携同的标签、吊牌等不一致的情况。
第十二条 服务问题退换货
商家所提供的服务违反平台规则的,若消费者申请仅退款或者退货退款,商家应同意并承担退换货的售后服务和相关费用。
服务问题包括但不限于以下情形:
(一)错/漏发问题,消费者收到的商品与达成交易时的订单商品明细存在少配件、少赠品、少商品等情形,商家需补发商品,若无法补发,需按照平台要求进行一定比例的退款或者全额退货退款;
(二)标错类问题,商家出现标错类(如价格、库存、优惠券)事件,商家仍需按照订单履约发货或按照一个月内的市场均价进行退款(参考天猫上的同型号的商品价格);
(三)工单超时回复问题,消费者发起咨询后,商家未在平台规定的24小时(自然日)内回复平台工单的,则平台将按照消费者诉求进行退货退款等相应处理;
(四)退货问题,商家提供的退货地址错误导致买家无法退货或操作退回商品后无法送达的,或者买家根据协议约定操作退货后,商家无正当理由拒绝签收商品的;
(五)虚假发货问题,经平台核实商家存在虚假发货的情况;
(六)超期发货问题,商家未能在平台规定的时间内发货的,特殊情况除外;
(七)物流公司问题,因物流公司原因导致商品丢件、非本人签收、配送错误或延迟的;
(八)违背承诺问题,是指商家拖延或者无理拒绝与消费者约定承担的维修、换货、退货等相关责任的情形;
(九)发票开具问题,自消费者要求商家开具发票之日起30日(含)内,商家未开具发票的,平台将根据商品的原价全额退款给消费者。
第十三条 生鲜类商品退换货
生鲜类商品的退换货按照如下规定处理:
(一)生鲜类商品存在腐烂、重量短缺、大小不符三类情形的,分别作如下处置:
1、生鲜类商品存在大小不符或腐烂情形,其数量占商品总量百分之三十以内的,按相应比例作部分退款;
2、生鲜类商品存在重量短缺,按短缺部分作相应比例部分退款;
3、生鲜类商品存在商品大小不符、重量短缺及腐烂三类情形中的任意两项的,作全额退款处理;
4、生鲜类商品存在大小不符或腐烂情形,其数量超过商品总量百分之三十的,作全额退款处理。
(二)若买卖双方达成退款共识且商品已不适宜退货,则直接作退款处理,货物由商家自行联系消费者协商处置。
(三)生鲜类的部分商品应用特别定制的包装进行运输,若运输过程中商品损坏或者由于运输时间过长导致商品变质,商家需承担相应的退换货的售后服务和相关费用。
第五章 极速退款
第十四条 极速退款,是指用户申请仅退款过程中,若订单满足下列条件,则系统将自动退款给用户:
用户在订单确认后2小时(含)内且发货前发起未发货仅退款申请,系统将默认同意未发货仅退款申请,并自动退款给用户,部分特殊商品(包括但不限于自主配送商品、含税商品、组合商品等)的订单除外。
第十五条 商家理解并同意,平台仅依据系统记录的订单状态来判断商家是否已发货,进而决定是否支持极速退款。在退款处理过程中,若商家在订单极速退款时实际已经将商品寄出,需自行联系物流服务商召回包裹,或自行联系用户拒签包裹。
第十六条 在退款处理过程中,若订单已极速退款但用户拒收或物流召回的包裹出现异常,例如商品错误、空包裹等,商家可在退款成功后指定期限内(以系统提示为准)申请平台介入处理,平台将根据双方提交的凭证以及相关平台规则等做出处理。
第六章 附则
第十七条 本规则所述的日均为自然日。
第十八条 本规则于2019年1月28日首次发布,于2022年7月15日修订并于2022年7月22日生效。
-
Ao沐沐电商
6695人在用最安全S资源,100%真实手工补单,提升店铺商品人气权重,安全稳定不降权!
-
礼品网-0.7元发全国
29094人在用低至0.7元发全国,真实物流,真实礼品,真实派送,提供底单,假一罚十,超时包赔,客服在线,全年无休!
-
柚子花
39884人在用【安全补单资源】100%真实人工补单,支持多渠道进店,提升店铺商品人气权重,安全稳定不降权!
-
人气魔方
44481人在用100%真实购物花呗大号,7天打造爆款,安全高效不降权!
-
数据宝盒
35584人在用【实力平台推荐】20W真实买家资源,多渠道爆款计划。
-
壁虎看看
24418人在用快手短视频直播电商数据分析工具,多维度为商家提供直播达⼈带货数据及带货能力评估。
-
妙手ERP
4230人在用免费跨境电商ERP软件,支持Shopee、Lazada、TikTok等平台运营
-
熊猫岛礼品代发
30054人在用熊猫岛礼品代发平台,礼品件0.8元发全国,24小时实时物流监控保障所有快件的效率性时效性稳定性,网点充单一单一号真实包裹发货。批量下单,一键发货,每张快递单都真实打印发往全国,千万商家的共同选择。

