淘宝发布关于直播原石行业管理规范考核要求变更的公示
2022-07-09 13:42
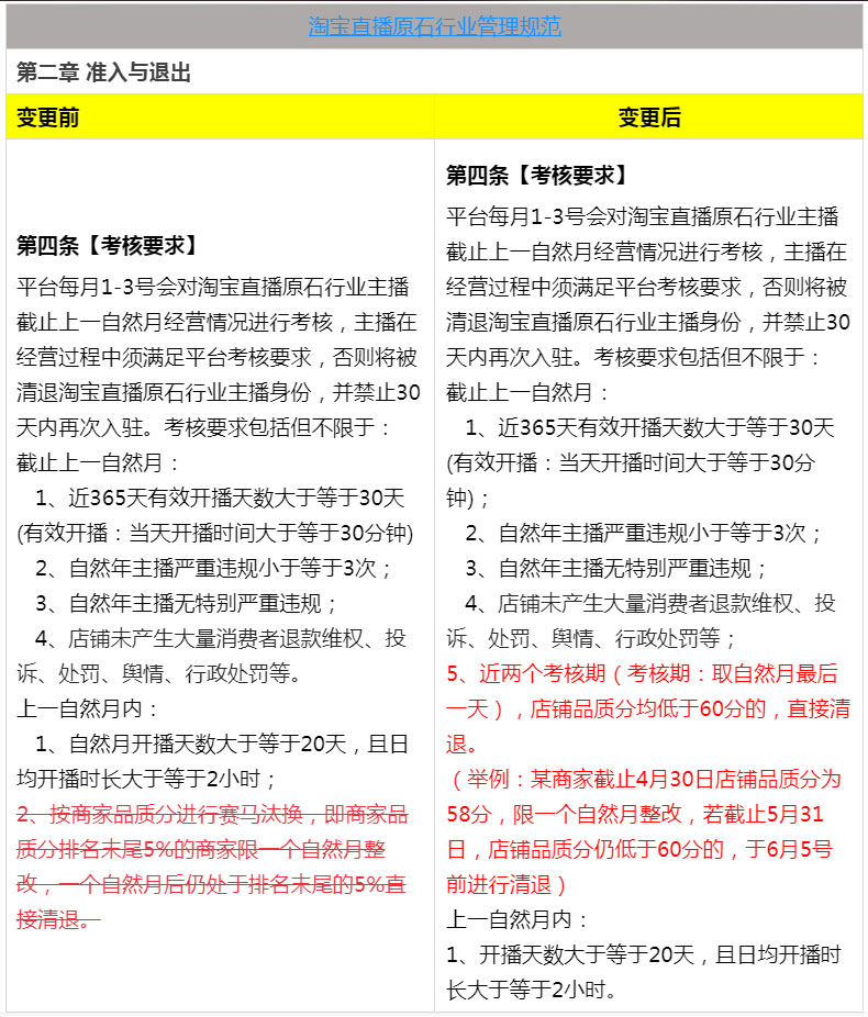
为了规范和提升淘宝直播原石考核的公平性,淘宝平台对考核要求中的品质分考核方式进行变更。此次规则变更于2022年7月8日进行公示通知,计划将于2022年7月15日正式生效。
主要变更点:
对《淘宝直播原石行业管理规范》,更改了卖家的品质分考核方式。
规则变更点:

猜你想看
更多
-
Ao沐沐电商
6695人在用最安全S资源,100%真实手工补单,提升店铺商品人气权重,安全稳定不降权!
-
礼品网-0.7元发全国
29087人在用低至0.7元发全国,真实物流,真实礼品,真实派送,提供底单,假一罚十,超时包赔,客服在线,全年无休!
-
柚子花
39878人在用【安全补单资源】100%真实人工补单,支持多渠道进店,提升店铺商品人气权重,安全稳定不降权!
-
人气魔方
44478人在用100%真实购物花呗大号,7天打造爆款,安全高效不降权!
-
数据宝盒
35583人在用【实力平台推荐】20W真实买家资源,多渠道爆款计划。
-
壁虎看看
24415人在用快手短视频直播电商数据分析工具,多维度为商家提供直播达⼈带货数据及带货能力评估。
-
妙手ERP
4230人在用免费跨境电商ERP软件,支持Shopee、Lazada、TikTok等平台运营
-
熊猫岛礼品代发
30053人在用熊猫岛礼品代发平台,礼品件0.8元发全国,24小时实时物流监控保障所有快件的效率性时效性稳定性,网点充单一单一号真实包裹发货。批量下单,一键发货,每张快递单都真实打印发往全国,千万商家的共同选择。

