淘金币超级抵钱内测期-食品行业海景房及超级定坑资源招商
2022-07-08 11:46
本期淘金币超级抵钱扣将面向食品类目招商,活动价值:
1、确定性海景房+频道专享优惠(仅频道内生效金币抵扣和红包优惠)+高支付转化率预估15% = 高ROI造爆品!
2、日均数百万流量+高购买力用户占一半= 品牌优质用户有保障!
3、活动0抽佣+点击不扣费+让利货值自定义+让利返商家淘金币= 超低成本营销新渠道
4、超级首坑定坑资源可专享平台保底包销单量,备货无忧,销售打爆!
一、淘金币频道及超级抵钱频道简介

二、超级抵钱-海景房及定坑资源招商
(一)资源位入口

(二)活动商家价值

补充说明:
①金币抵扣单量计入销量、评价、计入主搜权重!如果商品命中了全网不计入销量、评价规则,则按照全网不计入的规则执行。
② 额外流量反哺,助力店铺爆款打造。
成功参与“金币超抵”的商家,若同时开通全店商品淘金币推广工具(开通地址:https://market.m.taobao.com/app/tbcoin/coin_seller/index.html#/util),除正常获取淘金币个性化流量,还可以额外专享7天淘金币任务专区流量加持(日均100w流量),进行个性化推荐(店铺商品无需报名,自动被系统抓取销量大于100的商品,个性化展示)。
③ 活动价值:让利返商家淘金币(即参与此活动赚淘金币)
当用户下单“金币超抵”频道内的单品且确认收货后,用户下单抵扣所花费的淘金币的70%奖励到卖家账户。
举例:商家报名a商品的活动价为100元,该品参与50%金币抵扣,(用户金币充足时)消费者的到手价是50元(即100元*50%)+5000个淘金币,此时卖家获取的金币数:5000金币*70%=3500金币
商家赚取淘金币后,可置换&采买淘金币平台官方流量,核心有三种形式:
a、200金币可获取1个店铺新粉丝
b、32-80金币可获得1个点击uv
c、1000万金币可获得12万左右确定性到店/直播间流量
(三)核心招商方向及要求
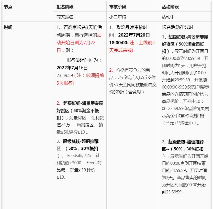
新版超级抵钱频道每日海景房及定坑资源招商力求少而精,打造爆品!日均海景房需求量约30款左右!每月定坑商品量约10款!!诚邀精品报名!

关于定坑资源投放补充说明:
①海景房--首坑定坑资源投放 :活动期内50%抵扣销售额要求不低于6万,平台给予半天的时间测试调整,若远低于预期则取消海景房定坑投放
②feeds超值推荐区-定坑资源投放:活动期内50%或30%抵扣销售额要求不低于3.6万,平台给予1天的时间测试调整,若远低于预期则取消feeds超值推荐区定坑投放
(三)商品自荐报名地址
第一步:加入官方钉钉群咨询,以表格形式将商品提报给小二(群内有表格下载)
新版超级抵钱食品海景商家群:44766020
新版超级抵钱食品定坑商家群:44766030
第二步: 同时前往官方商家报名后台进行系统提报(与第一步可同时进行,方便小二后期系统审核)
海景房及海景房定坑资源商品报名地址:
https://sale.tmall.com/apply/productDetail.htm?spm=a21e3k.23417910a21e3k.0.0.e88dd4cfYo4PIu&activityId=218171620007
feeds超值推荐区定坑资源商品 或普通个性化资源位商品报名地址:
feeds超值推荐区金币抵扣feeds超值推荐区(50%淘金币抵扣)报名入口:https://sale.tmall.com/apply/productDetail.htm?spm=a21e3k.23417910a21e3k.0.0.26e1d4cfwLR8B2&activityId=218226510007
feeds超值推荐区(30%淘金币抵扣)报名入口:
https://sale.tmall.com/apply/productDetail.htm?spm=a21e3k.23417910a21e3k.0.0.5260d4cfl8fj1c&activityId=219470160007
每个报名入口的详细报名链接中都有写明,此贴不展开细节,详情点击:
https://www.yuque.com/u17672/wge0vq/mhigul
三、商家/卖家FAQ
1、报名入口在哪里?
①超级抵钱-海景房专属好货区(50%淘金币抵扣) (含海景定坑资源报名)
报名入口:
https://sale.tmall.com/apply/productDetail.htm?spm=a21e3k.23417910a21e3k.0.0.e88dd4cfY6EGUA&activityId=218171620007
②超级抵钱-超值推荐区--50%抵扣 (含feeds超值推荐定坑资源报名)
报名入口:
https://sale.tmall.com/apply/productDetail.htm?spm=a21e3k.23417910a21e3k.0.0.26e1d4cfht3PUA&activityId=218226510007
③超级抵钱-超值推荐区--30%抵扣 (含feeds超值推荐定坑资源报名)
报名入口:
https://sale.tmall.com/apply/productDetail.htm?spm=a21e3k.23417910a21e3k.0.0.235cd4cfSNp9by&activityId=219470160007
④ 入口报名查询路径:卖家服务中心->活动招商->超级抵钱-30%、50%抵扣,点击进入千牛公告中找到报名链接,直接点击可进入报名;(卖家服务中心:https://market.m.taobao.com/app/tbcoin/coin_seller/index.html#/home)
2、新系统中商品已报名活动在哪里查询?
新系统报名后台,左侧中“已报活动”中查询商品活动。查询地址:https://tjb.sale.tmall.com/page/campaign/sign_record_manage.htm
3、不支持多sku区间价,只允许多sku相同价格报名
活动支持商品多sku同价格报名;暂不支持多sku不同价报名;
4、金币抵扣活动优惠计算方式
商家参与超级抵钱,50%、30%抵扣生效期且设置日常金币抵扣为3%,在淘金币超级抵钱频道中,用户拥有足够存量的金币用户在超级抵钱频道中才可享有50%,30%抵扣和日常的抵扣叠加。
例:商品活动价为100元/件,商品在50%抵扣优惠生效期间,且设置日常金币抵扣为3%的场景下,用户金币足够的情况下可享有下面优惠:
· 用户购买商品的金额为:100元*50%-100元*50%*3%+100淘金币*50%*100+100淘金币*50%*3%*100=48.5元+5150淘金币
· 卖出一件卖家获取的金币量:5150淘金币*70%=3605淘金币
5、商品每天报名上限:
新系统活动报名中,商品没有报名上限,商家可以自行选择时间报名参加,活动时间为3天,同一商品报名在线时间不允许重叠,最少相隔1天时间报名;
6、商家报名时间注意
商家可以选择自己在团时间,商品发布后12小时才可以入池投放,商品必须早于开团时间5天报入。系统会在开团的前2天18点前进行排期发布。
7、商家报名流程及报名注意事项
详情查看:https://www.yuque.com/u17672/wge0vq/gggx90
8、内测期超级抵钱产品注意事项说明
淘金币超级抵钱为频道专享优惠(仅频道内生效金币抵扣和红包优惠),活动中商品用户可直接购买和收藏,不支持渠道内和渠道外的商品加购。
超级抵钱内测期,如商家设置店铺满减优惠券,商品详情页会展示店铺满减优惠但实际用户商品无法生效此优惠,建议商家在参与活动时不要设置店铺级的商品优惠。
9、淘金币抵扣比例会计入平台最低成交价吗?
淘金币抵扣比例2%及3%不计入天猫及营销平台最低成交价,淘金币抵扣5%,10%,30%及50%计入天猫及营销平台最低成交价,淘金币抵扣部分不影响商品标价。详情点击《最低成交价新规》;
10、报名流程简介

以上就是关于淘宝超级抵钱食品类目海景房及定坑资源内测期招商的全部内容,希望对各位商家能有所帮助!
-
Ao沐沐电商
6692人在用最安全S资源,100%真实手工补单,提升店铺商品人气权重,安全稳定不降权!
-
礼品网-0.7元发全国
29086人在用低至0.7元发全国,真实物流,真实礼品,真实派送,提供底单,假一罚十,超时包赔,客服在线,全年无休!
-
柚子花
39875人在用【安全补单资源】100%真实人工补单,支持多渠道进店,提升店铺商品人气权重,安全稳定不降权!
-
人气魔方
44478人在用100%真实购物花呗大号,7天打造爆款,安全高效不降权!
-
数据宝盒
35576人在用【实力平台推荐】20W真实买家资源,多渠道爆款计划。
-
壁虎看看
24414人在用快手短视频直播电商数据分析工具,多维度为商家提供直播达⼈带货数据及带货能力评估。
-
妙手ERP
4230人在用免费跨境电商ERP软件,支持Shopee、Lazada、TikTok等平台运营
-
熊猫岛礼品代发
30049人在用熊猫岛礼品代发平台,礼品件0.8元发全国,24小时实时物流监控保障所有快件的效率性时效性稳定性,网点充单一单一号真实包裹发货。批量下单,一键发货,每张快递单都真实打印发往全国,千万商家的共同选择。

